M5Stack U158-B Glass2 Unit
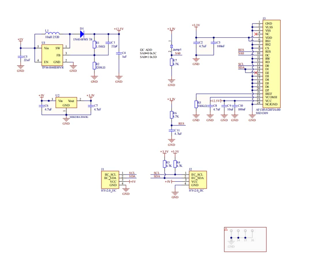
M5Stack U158-B Glass2 Unit is a 1.51″ transparent OLED display unit with a built-in solder pad that allows the user to change the communication address to 0x3D. This display unit adopts the SSD1309 driver solution and supports the I2C communication interface. The U158-B unit features a 42mm x 27.16mm glass area, 35.5mm x 18mm display area, a 128x64 pixels resolution, and 256-level brightness control. This unit improves refresh efficiency and enables faster content updates or responses to input signals. The U158-B unit offers smoother and more fluid images or animation displays. This unit includes a Glass2 unit and a Grove cable (20cm).The U158-B unit operates within 0°C to 40°C temperature range. This unit is available in blue color and 53mm x 42mm x 13mm product size. The U158-B unit is suitable for home products and control devices. This unit is used in status indicators, user interfaces, or information displays embedded into control devices or home products to achieve user interaction.
Features
- 128x64 pixel resolution
- 35.5mm x 18mm display area
- 42mm x 27.16mm glass area
- 1-bit color depth
- 0x3D I2C addresses
- Support Arduino and UIFlow programming
Applications
- Status indicators
- User interfaces
- Information displays
Kit Contents
- 1x Glass2 unit
- 1x Grove cable (20cm)
Schematic Diagram
Overview
Yayınlandı: 2023-12-18
| Güncellenmiş: 2024-01-08
