Microchip Technology HV56266 Operational Amplifier
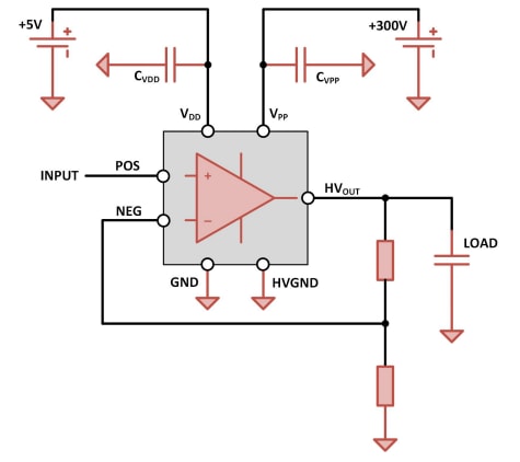
Microchip Technology HV56266 Operational Amplifier is a single-channel MEMS amplifier with external gain-set resistors. This amplifier is designed to be stable with a maximum of 15pF capacitive load with closed-loop gain in the range of 30V/V and 90V/V. The high output voltage is capable of a bandwidth of 10kHz with a gain of 90V/V and a minimum 3V/µs slew rate. This amplifier is available in 16-ball 4mm x 4mm x 1.2mm TFBGA and 32-lead 5mm x 5mm x 0.9mm VQFN packages. The HV56266 amplifier features wide adjustable gain, a single high voltage amplifier, and is AEC-Q100 qualified. This amplifier operates at -40°C to 125°C junction temperature range, 4.5V to 5.5V low voltage supply range, and 100V to 300V high supply voltage range. The HV56266 amplifier is ideally used in MEMS driver, laser beam steering, and haptic driver.Features
- Wide adjustable gain
- Single high voltage amplifier
- Packages:
- 16-ball 4mm x 4mm x 1.2mm TFBGA
- 32-lead 5mm x 5mm x 0.9mm VQFN
- Minimum slew rate of 3V/µs with 15pF load
- 5mm x 5mm VQFN package for automotive applications
- 4mm x 4mm BGA package for commercial applications
- AEC-Q100 qualified
Specifications
- 4.5V to 5.5V low voltage supply range
- -0.3V to 6V supply voltage range
- 100V to 300V high supply voltage range
- -40°C to 125°C junction temperature range
- -55°C to 165°C storage temperature range
Applications
- MEMS driver
- Laser beam steering
- Haptic driver
Application Circuit Diagram
Block Diagram
Yayınlandı: 2023-06-19
| Güncellenmiş: 2023-08-04
