Microchip Technology MCP16331 Non-Synchronous Buck Regulator
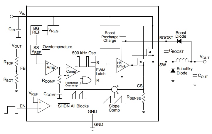
Microchip Technology MCP16331 Non-Synchronous Buck Regulator is a highly-integrated, high-efficiency step-down DC/DC converter. This regulator features a high-side switch, fixed-frequency peak current-mode control, internal compensation, peak current limit, and overtemperature protection. The high switching frequency of the MCP16331 regulator reduces the size of the external filtering components and offers a small-size solution. This regulator supplies 500mA continuous current and regulates the output voltage from 2V to 24V. The MCP16331 regulator comes in a 6-pin SOT-23 or 8-pin 2 x 3 TDFN package that operates from 50V input voltage sources. Typical applications include Set-Top Boxes (STB), DSL cable modems, AC/DC adapters, power meters, distributed power supplies, and medical.Features
- Adjustable output voltage
- Low device shutdown current
- Peak current mode control
- Internal compensation
- Stable with ceramic capacitors
- Internal soft start
- Internal pull-up on EN
- Cycle-by-cycle peak current limit
- Under-Voltage Lock-Out (UVLO)
- Overtemperature protection
Specifications
- Up to 96% efficiency
- 4.4V to 50V input voltage range
- 2V to 24V output voltage range
- 2% output voltage accuracy
- 600mΩ integrated N-channel buck switch
- 500mA output current over all the input voltage ranges
- 500kHz fixed frequency
- 6-Lead SOT-23 or 8-Lead 2x3 TDFN package
Applications
- PIC® MCU/dsPIC® DSC Microcontroller Bias supply
- 48V, 24V, and 12V industrial input DC/DC conversion
- Set-Top Boxes (STB)
- Digital Subscriber Line (DSL) cable modems
- Automotive
- AC/DC adapters
- Sealed Lead-Acid (SLA) battery-powered devices
- AC/DC digital control power source
- Power meters
- Consumer
- Medical and health care
- Distributed power supplies
Block Diagram
Typical Application CIrcuit
Yayınlandı: 2019-01-22
| Güncellenmiş: 2023-05-08
