Microchip Technology MCP2561 & MCP2562 High-Speed CAN Transceivers
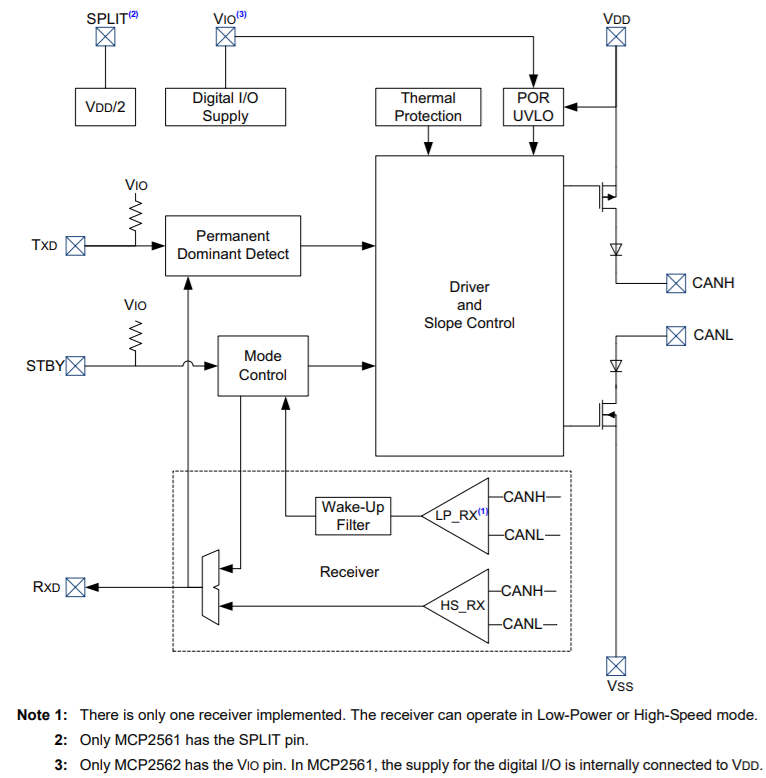
Microchip Technology MCP2561 and MCP2562 High-Speed CAN Transceivers are fault-tolerant devices that serve as the interface between a CAN protocol controller and the physical two-wire CAN bus. These devices provide differential transmit and receive capability for the CAN protocol controller and are fully compatible with the ISO-11898-2 and ISO-11898-5 standards. The MCP2561 comes with a split output pin to stabilize common mode in biased split termination schemes. The MCP2562 has a VIO supply pin to interface directly to CAN controllers and MCUs. The MCP2561 and MCP2562 High-Speed CAN Transceivers are optimized for CAN FD (flexible data rate) at 2Mbps, 5Mbps, and 8Mbps operation. Each device meets the automotive requirements for high-speed (1Mb/s), low quiescent current, electromagnetic compatibility (EMC), and electrostatic discharge (ESD).The Microchip Technology MCP2561 and MCP2562 High-Speed CAN Transceivers are available in compact 8-pin DFN, PDIP, and SOIC packages, ideal for space-constrained applications.
Features
- Supports up to 8Mb/s operation
- Implements ISO-11898-5 standard physical layer requirements
- AEC-Q100 Grade 0
- Very low standby current (Typ: 5µA)
- VIO supply pin (MCP2562) to interface directly to CAN controllers and microcontrollers with 1.8V to 5V I/O
- SPLIT output pin (MCP2561) to stabilize common mode in biased split termination schemes
- CAN bus pins are disconnected when device is unpowered
- Detection of ground fault
- Power-on reset and voltage brown-out protection on VDD pin
- Protection against damage due to short-circuit conditions (positive or negative battery voltage)
- Protection against high-voltage transients in automotive environments
- Automatic Thermal Shutdown protection
- Suitable for 12V and 24V systems
- High-noise immunity due to differential bus implementation
- High ESD protection on CANH and CANL, IEC61000-4-2 > 8kV (MCP2561/2) or IEC61000-4-2 up to ±14kV (MCP2561/2FD)
- Available in PDIP-8L, SOIC-8L and 3x3 DFN-8L
- Temperature ranges
- Extended: -40°C to +125°C
- High: -40°C to +150°C
Applications
- Body electronics and lighting
- Automotive infotainment and cluster
- Hybrid, electric, and powertrain systems
- Industrial transportation
Block Diagram
Yayınlandı: 2015-11-13
| Güncellenmiş: 2022-03-11
