Mikroe MIKROE-3036 Nano Power 2 Click
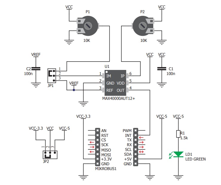
Mikroe MIKROE-3036 Nano Power 2 Click is a very low-power voltage comparator aimed at portable and battery-powered applications. Nano Power 2 Click detects a difference of two voltage potentials applied on two input pins. Mikroe MIKROE-3036 device can detect differences very precisely, avoiding oscillations that can occur when both input voltages are equal by employing an internal hysteresis. This device offers a choice to select one of the input voltages from the internal fixed reference of 1.2V or by setting both input voltages by the onboard potentiometers.The MIKROE-3036 click board is equipped with an integrated comparator IC labeled as MAX40000AUT12+, a nanoPower comparator with built-in reference produced by Maxim Integrated. There are several variants of the same IC of which the used IC variant offers a reference voltage of 1.2V on one of its pins. This reference voltage can be used at the comparator input, providing an accurate reference voltage throughout the fully operational temperature range.
Features
- Two high-quality potentiometers
- Prevents erratic behavior when the input voltages are close to each other by employing hysteresis
- 1.2V accurate reference voltage
- Detects differences very precisely
Applications
- Voltage level comparison between two comparator pins
- Portable and battery-powered applications
Overview
Schematic
Yayınlandı: 2018-07-09
| Güncellenmiş: 2022-11-11
