Monolithic Power Systems (MPS) EVBL4423H-Q-00A Evaluation Board
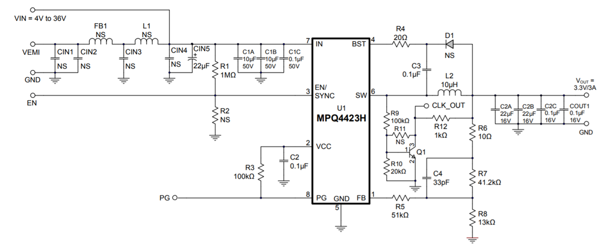
Monolithic Power Systems (MPS) EVBL4423H-Q-00A Evaluation Board is designed to evaluate the MP4423H and MPQ4423H switching voltage regulators. These regulators are high-frequency, synchronous, rectified, and step-down switch-mode converters with built-in power MOSFETs and an integrated MPS power inductor. The MP4423H/MPQ4423H regulators have synchronous mode and current mode operation. The synchronous mode provides high efficiency across the entire IOUT range and a current mode that provides fast transient response and eases loop stabilization.The EVBL4423H-Q-00A evaluation board is a fully assembled and tested board that operates from 4V to 36V input voltage (VIN) range. This evaluation board is AEC-Q100 Grade 1 qualified for use in automotive, industrial control, and distributed power systems.
Features
- Evaluate MP4423H and MPQ4423H regulators
- 4V to 36V wide operating input voltage (VIN) range
- 85mΩ/55mΩ, low RDS(ON) internal power MOSFETs
- High-efficiency synchronous mode
- 410kHz default switching frequency (fSW)
- 200kHz to 2.2MHz synchronized external clock
- High duty cycle for automotive cold-crank conditions
- Power-Save Mode (PSM)
- Internal Soft-Start (SS)
- Power Good (PG) indicators
- Over-Current Protection (OCP) with hiccup mode
- Thermal shutdown
- Fully assembled and tested
- Available in a QFN-8 (3mm x 3mm) package
- Available in AEC-Q100 Grade 1
Applications
- Automotive systems
- Industrial control systems
- Distributed power systems
Schematic Diagram
Performance Graph (Efficiency vs. Load Current vs. Power Loss)
Yayınlandı: 2021-11-16
| Güncellenmiş: 2022-03-11
