Monolithic Power Systems (MPS) EVL3438-TL-00A Boost Converter Evaluation Board
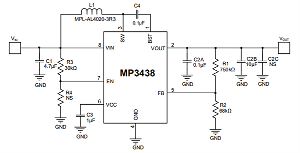
Monolithic Power Systems (MPS) EVL3438-TL-00A Boost Converter Evaluation Board demonstrates the capabilities of the MP3438, a 1.2MHz, fixed-frequency, high efficiency, fully integrated, synchronous boost converter with a wide input supply range. The SOT583 (1.6mm x 2.1mm) packaged MP3438 starts from an input voltage (VIN) as low as 2.7V and supports up to a 2A switching current limit with integrated, low on-resistance power MOSFETs. Adopting constant-off-time (COT) control topology, the MP3438 converters provide fast transient responses. The MPS MP3438 components also support automatic pass-through functionality when VIN exceedsVOUT-SET, which can support high efficiency even when the input exceeds the output regulation.Features
- 3V to 10V input voltage (VIN) range
- 12V output voltage (VOUT)
- 0.3A to 1.2A maximum output current range
- 91.2% full-load efficiency
- 1.2MHz switching frequency (fSW)
- MP3438 available in a SOT583 (1.6mm x 2.1mm) package
Schematic
Yayınlandı: 2023-01-24
| Güncellenmiş: 2023-01-27
