Monolithic Power Systems (MPS) EVQ4263-QVE-00A Evaluation Board
Monolithic Power Systems (MPS) EVQ4263-QVE-00A Evaluation Board is designed to demonstrate the capabilities of the MPQ4263 buck-boost converter. This converter is integrated with two Low-Side MOSFETs (LS-FETS) and delivers up to 140W of peak output power (POUT). The EVQ4263-QVE-00A evaluation board is ideally used in USB PD Hubs, USB PD charging ports, automotive DC power supplies, and wireless charging applications.Features
- Designed to evaluate the MPQ4263 buck-boost converter
- 3.6V to 36V input voltage (VIN) range
- 7A maximum output current
- 94.35% typical efficiency
- 420kHZ switching frequency (fsw)
- 60mm (L) x 60mm (W) x 10mm (H) dimensions
Applications
- USB PD hubs
- USB PD charging ports
- Automotive DC power supplies
- Wireless charging
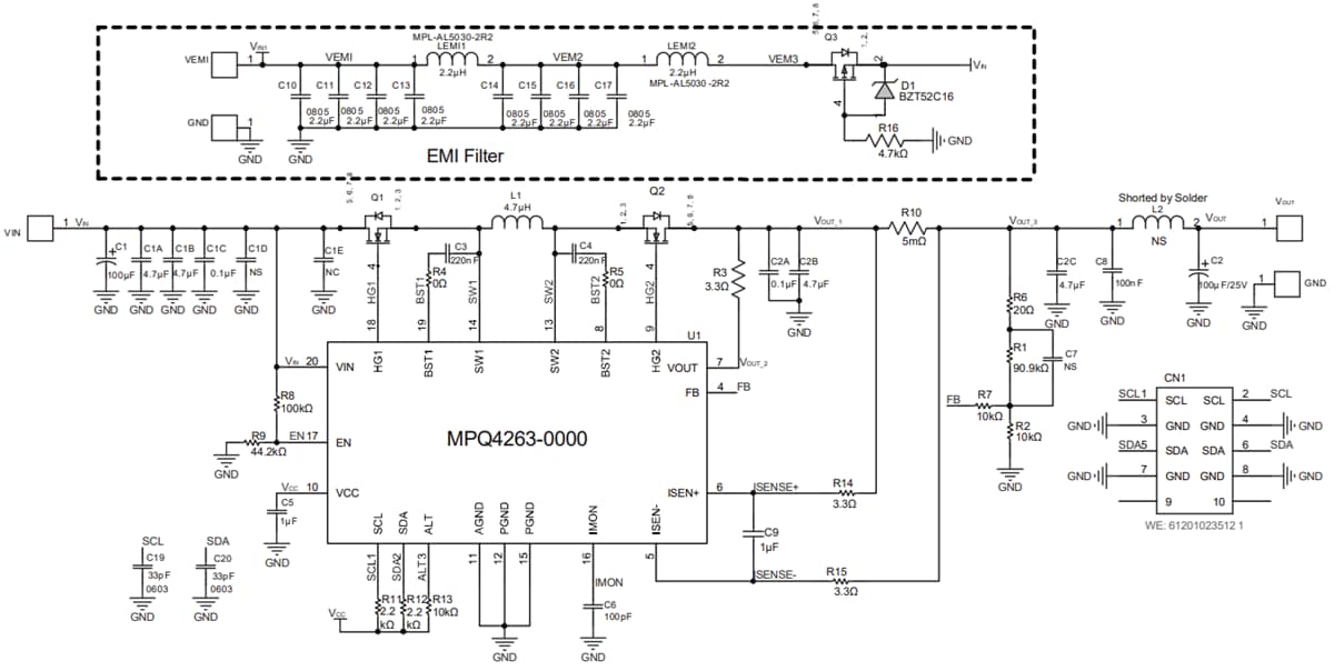
Schematic
Yayınlandı: 2024-09-12
| Güncellenmiş: 2024-09-24
