Monolithic Power Systems (MPS) EVQ7200-L-00A Evaluation Board
Monolithic Power Systems (MPS) EVQ7200-L-00A Evaluation Board is designed for MPQ7200-AEC1, a high-frequency constant-current LED driver with power MOSFETs. This evaluation board offers a compact solution to achieve continuous output current, with line regulation and load over a wide input supply range. The MPQ7200-AEC1 switching frequency reduces ripple current and Electromagnetic Interference (EMI) in the buck mode. This MPQ7200-AEC1 is AEC-Q100 grade 1 qualified and is available in a QFN-19 (3mm x 4mm) wettable flank package. The EVQ7200-L-00A evaluation board is a tested buck mode LED driver and is fully assembled. This evaluation board features Over-Current Protection (OCP) with latch off, fault indication for LED short, LED open, Output Over-Voltage (OOV), and thermal shutdown. The EVQ7200-L-00A evaluation board operates at a 3A output current and 6V to 42V input voltage range. This evaluation board is used in automotive LED lighting.Features
- Over-Current Protection (OCP) with latch-off
- Programmable thermal derating via Negative Temperature Coefficient (NTC) remote temperature sensing
- EMI reduction technique
- Available in a QFN-19 (3mm x 4mm) wettable flank package
- Available in AEC-Q100 grade 1
- Fault indication for LED short, LED open, output over-voltage, and thermal shutdown
Specifications
- 3A maximum continuous output current in buck mode
- 6V to 42V input voltage range
- 44mΩ/40mΩ internal power MOSFETs
- 100Hz to 2kHz dimming frequency for Pulse-Width Modulation (PWM) dimming
- 500Hz internal 2-step dimming with programmable duty cycle
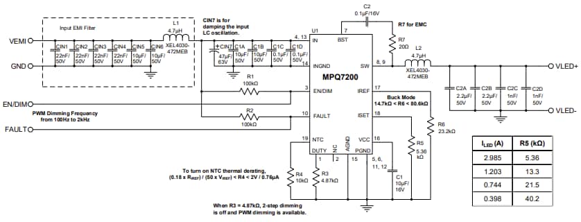
Schematic Diagram
Yayınlandı: 2024-02-27
| Güncellenmiş: 2024-04-18
