Monolithic Power Systems (MPS) MP5030D USB Current-Limit Switches
Monolithic Power Systems (MPS) MP5030D USB Current-Limit Switches integrate charging port identification circuitry. The MP5030D Switches feature 3A of continuous output current over a wide input supply range. The MP5030D components support dedicated charging port (DCP) and charging downstream port (CDP) schemes for battery charging specification (BC1.2), divider mode, and 1.2V/1.2V mode. This is without the need for external user interaction.The devices feature linear line drop compensation, load current detection, and status indication. Full protection features include hiccup current limiting, input over-voltage protection (OVP), and thermal shutdown. The MP5030D requires a minimal number of readily available, standard, external components to complete the USB switch and charging mode auto-detection solution.
Features
- Load current detection and status indication
- Up to 14V operating input voltage range
- Support DCP schemes for BC1.2, divider mode, and 1.2V/1.2V mode
- Supports CDP mode handshaking
- Line drop compensation
- Programmable high-accuracy current limit
- 32mΩ low RDS(ON) power MOSFET
- Input over-voltage shutdown protection
- Compatible with buck, boost, and AC/DC converters
- Available in a QFN-10 (1.5mm x 2mm) package
Applications
- USB power supplies
- AC/DC wall adapters with USB ports
- Cigarette lighter adapters
- Power banks
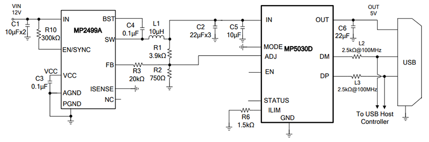
Typical Application
Block Diagram
Yayınlandı: 2019-08-14
| Güncellenmiş: 2023-10-30
