Monolithic Power Systems (MPS) MP6610 55V 3A Half-Bridge Power Drivers
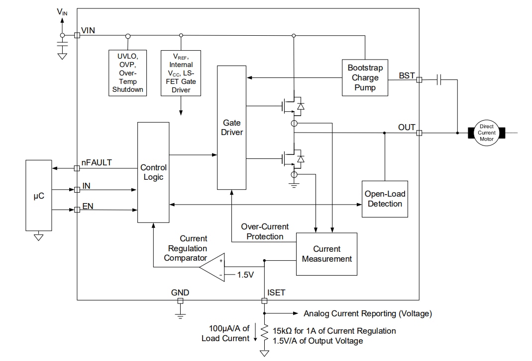
Monolithic Power Systems (MPS) MP6610 55V 3A Half-Bridge Power Drivers offer current measurement and regulation features in a small pin package. The MP6610 features up to 3A of output current across a wide 4V to 55V input voltage range is ideal for driving brushed DC motors, solenoids, and other loads. The device has an internal current-sense circuit that delivers an output voltage proportional to the load current. Additionally, the MP6610 supports cycle-by-cycle current limiting and regulation. All these features do not require the use of a low-ohmic shunt resistor.The MPS MP6610 55V 3A Half-Bridge Power Drivers incorporates internal diagnostic and protection features, including Open-Load Detection (OLD), Over-Current Protection (OCP), Under-Voltage Lockout (UVLO), and thermal shutdown.
The MP6610 is housed in 8-pin TSOT23-8 and SOIC-8 packages. Due to the small pin spacing, the TSOT23-8 package is only recommended for applications up to 45V unless conformal coating or encapsulation is
used.
Features
- Wide 4V to 55V operating input voltage
- Up to 3A output current
- Internal half-bridge driver
- Cycle-by-cycle current limiting and regulation
- Low on resistance:
- 100mΩ High-side MOSFET (HS-FET)
- 120mΩ Low-side MOSFET (LS-FET)
- No control power supply required
- Simple, versatile logic interfaces
- Inputs compatible with 2.5V, 3.3V, and 5V logic
- Open-Load Detection (OLD), Over-Current Protection (OCP), Under-Voltage Lockout (UVLO), and thermal shutdown
- fault indication output
- Thermally enhanced package
- Available in TSOT23-8 and SOIC-8 packages
Applications
- Solenoid drivers
- Relay drivers
- Brushed DC motor drivers
TYPICAL APPLICATION
Functional Block Diagram
Yayınlandı: 2022-03-01
| Güncellenmiş: 2023-02-21
