Monolithic Power Systems (MPS) MPM3620A Synchronous Step-Down Converter
Monolithic Power Systems (MPS) MPM3620A Synchronous Step-Down Converter comes with an integrated inductor, two capacitors, and power MOSFETs. This device offers a compact solution with only five external components to achieve a 2A continuous output current with excellent load/line regulation over a wide input supply range. Also, it provides a fast load transient response.Full protection features include over-current protection (OCP) and thermal shutdown (TSD). The MPM3620A eliminates design and manufacturing risks while dramatically improving time-to-market. The MPM3620A is available in a space-saving QFN20 (3mm x 5mm x 1.6mm) package.
Features
- 4.5V to 24V operating input range
- 2A continuous load current
- 90mΩ/40mΩ low RDS(ON) internal power MOSFETs
- Integrated inductor
- Integrated VCC and bootstrap capacitors
- Power-save mode at light load
- Power good indicator
- Over-current protection and hiccup
- Thermal shutdown
- Output adjustable from 0.8V
- Available in QFN20 (3mm x 5mm x 1.6mm) package
- 6.7mm x 7.3mm total solution size
Applications
- Industrial controls
- Medical and imaging equipment
- Telecom and networking
- LDO replacement
- Space and resource-limited applications
Typical Application
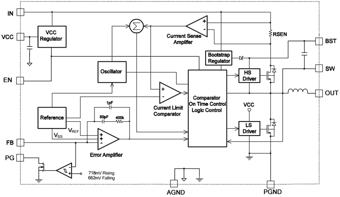
Functional Block Diagram
Yayınlandı: 2019-05-14
| Güncellenmiş: 2024-06-27
