Monolithic Power Systems (MPS) MPM3809 Monolithic Step-Down Switch-Mode Converter

Monolithic Power Systems (MPS) MPM3809 Monolithic Step-Down Switch-Mode Converters integrate internal power MOSFETs and an inductor, delivering up to 0.6A of continuous output current across a 2.3V to 5.5V input voltage range. The MPS MPM3809 modules provide excellent line and load regulation, a dependable choice for compact power‑management designs. These devices are well‑suited for a broad range of applications, including high‑performance digital signal processors (DSPs), wireless power systems, portable electronics, mobile devices, and other low‑power platforms. The output voltage can be set as low as 0.6V, requiring only input and output capacitors along with standard feedback resistors to complete the design.

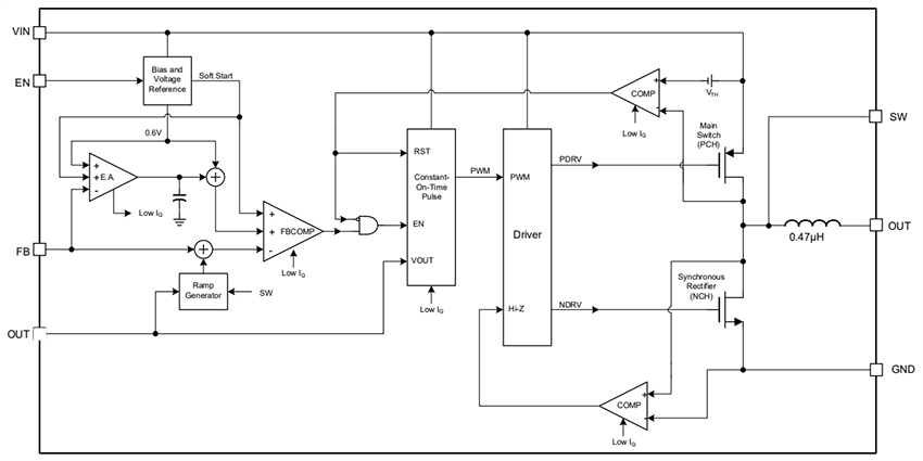
Featuring a constant‑on‑time (COT) control architecture, the MPM3809 offers fast transient responses, strong light‑load efficiency, and simplified loop stabilization. Comprehensive protection features, such as cycle‑by‑cycle current limiting and thermal shutdown, ensure reliable operation under varying conditions.

Requiring minimal external components and housed in an ultra‑small 1.5mm × 2mm × 1mm ECLGA‑6 package, the MPS MPM3809 provides a compact, efficient, and easy‑to‑implement power solution for modern electronic systems.

Features

  • Wide 2.3V to 5.5V operating input voltage (VIN) range
  • Output voltage (VOUT) as low as 0.6V
  • 100% duty cycle in dropout
  • 0.6A output current (IOUT)
  • 2.4MHz switching frequency (fSW)
  • EN for power sequencing
  • Cycle-by-cycle over-current protection (OCP)
  • 0.5ms internal soft-start (SS) time (tSS-ON)
  • Output discharge
  • Short-circuit protection (SCP) with hiccup mode
  • Thermal shutdown
  • Stable with low-ESR, ceramic output capacitors
  • Available in an ECLGA-6 (1.5mm x 2mm x 1mm) package
  • Moisture Sensitivity Level (MSL) 3
  • Lead-free, Halogen-free, and RoHS-compliant

Applications

  • Optical modules
  • Industrial products
  • Internet of Things (IoT) devices
  • Space-constrained applications
  • Low-voltage I/O supplies
  • Low-dropout (LDO) regulator replacements
  • High-performance DSPs
  • Wireless power
  • Portable and mobile devices

Specifications

  • 2.3V to 5.5V supply voltage range, 6V maximum
  • 2.85W maximum continuous power dissipation
  • 0.591V to 0.609V feedback voltage range
  • 100nA maximum feedback current
  • 250mΩ typical dropout resistance
  • 1μA maximum switch leakage
  • 1.9A typical P-channel MOSFET peak current limit
  • 1.2A typical N-channel MOSFET valley current limit
  • 2400kHz typical switching frequency
  • 60ns typical minimum in/off time
  • 0.5ms typical soft-start time
  • 2.25V maximum UVLO rising threshold
  • 150mV typical UVLO threshold hysteresis
  • 0.4V maximum EN input logic low voltage
  • 1.2V minimum EN input logic high voltage
  • 0μA to 1.2μA typical EN input current range
  • 1μA maximum shutdown supply current
  • 450μA maximum quiescent supply current
  • +160°C typical thermal shutdown
  • +30°C typical thermal hysteresis
  • 1kΩ typical output discharge resistor
  • -40°C to +125°C operating temperature range
  • +150°C maximum junction temperature
  • +260°C maximum lead temperature
  • 24.98°C/W to 43.87°C/W thermal resistance range

Typical Application

Application Circuit Diagram - Monolithic Power Systems (MPS) MPM3809 Monolithic Step-Down Switch-Mode Converter

Block Diagram

Block Diagram - Monolithic Power Systems (MPS) MPM3809 Monolithic Step-Down Switch-Mode Converter
Yayınlandı: 2026-02-02 | Güncellenmiş: 2026-02-16