Monolithic Power Systems (MPS) MPQ4242B-AEC1 Fully Integrated Power Delivery IC

Monolithic Power Systems (MPS) MPQ4242B-AEC1 Fully Integrated Power Delivery (PD) IC is a solution for USB Type-C® sourcing ports. It integrates a buck-boost converter with four power switches and a USB PD controller. Under a certain input supply range, the device supports up to 5A continuous output current (IOUT).

The MPQ4242B-AEC1's USB Type-C port supports USB PD revision 3.1 with a programmable power supply (PPS). It is backward compatible with dedicated charging port (DCP) schemes for battery charging specification (BC1.2), 3A divider mode, and a 1.2V/1.2V mode. The MPQ4242B-AEC1 also supports QC 2.0/3.0 and Huawei fast charge protocol (FCP) mode.

The Monolithic Power Systems (MPS) MPQ4242B-AEC1 provides a configurable PD power management state machine when the battery voltage (VBATT) is low or if an over-temperature (OT) condition occurs. When two MPQ4242B-AEC1s are used as dual PD ports, the internal power-sharing logic can effectively distribute the total power.

Fault condition protections include input/output (I/O) pin short protection for the BUS and VIN pins, CC over-current protection (OCP), current limiting with hiccup mode, output over-voltage protection (OVP), and thermal shutdown. The MPQ4242B-AEC1 requires a minimal number of readily available, standard external components. It is available in a QFN-22 (4mm x 5mm) package and is AEC-Q100 Grade 1 qualified.

Features

  • All-in-one USB Power Delivery (PD) solution for automotive sourcing ports
  • Integrated 4-switch buck-boost converter
  • Integrated PD 3.1 controller
  • Wide 4.8V to 36V operating input voltage (VIN) range
  • 3.3V to 22.5V output voltage (VOUT) range
  • Accurate output CC current limit of ±5%
  • External high-side MOSFET (HS-FET) can be paralleled
  • Low quiescent current (IQ) when USB Type-C is disconnected
  • 250kHz/420kHz configurable frequency with Spread Spectrum (FSS)
  • Supports USB PD R3.1, and PPS with a seven Power Data Object (PDO) list
  • Passes USB-IF PD3.1 certification test (TID: 8822)
  • Supports QC 3.0 specification, Huawei FCP
  • Supports Direct Charging Port (DCP) schemes for BC1.2, 3A divider mode, and 1.2V/1.2V mode
  • CCx, DP, and DM are short to VBUS/VBATT protection
  • Battery short-to-ground protection driver
  • I2C slave interface
  • Output line-drop compensation
  • Configurable PD power management during low battery voltages or high temperatures
  • Supports dual-port PD power sharing
  • PWM duty cycle configurable LED driver
  • Up to 120 minutes for EN off delay
  • Available in a QFN-22 (4mm x 5mm) package with wettable flanks
  • Available in AEC-Q100 Grade 1

Applications

  • USB PD charging ports
  • USB power supplies
  • USB PD hubs

Typical Application

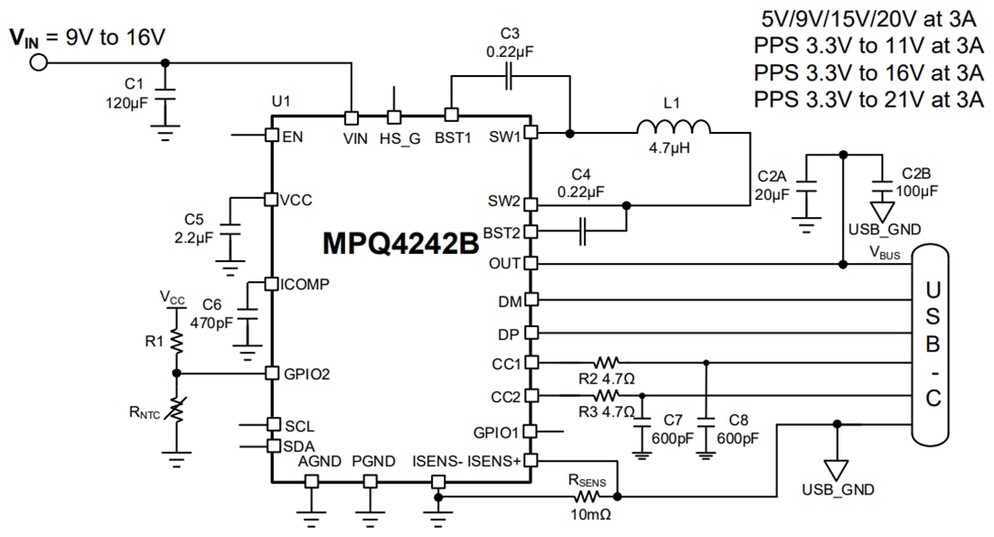
Application Circuit Diagram - Monolithic Power Systems (MPS) MPQ4242B-AEC1 Fully Integrated Power Delivery IC
Yayınlandı: 2025-07-16 | Güncellenmiş: 2025-07-23