Monolithic Power Systems (MPS) MPQ4316A Synchronous Step-Down Converters
Monolithic Power Systems (MPS) MPQ4316A Synchronous Step-Down Converters provide up to 6A of highly efficient output current (IOUT) with current mode control for fast loop response. These step-down converters feature an integrated, internal High-Side MOSFET (HS-FET) and Low-Side MOSFET (LS-FET). The MPQ4316A step-down converters offer a low 1.7μA quiescent current (IQ) in shutdown mode, allowing the device to be used in battery-powered applications. These step-down converters achieve high power conversion efficiency across a wide load range by scaling down the switching frequency (fSW) under light-load conditions. This reduces switching and gate driver losses. An open-drain Power Good (PG) signal indicates whether the output is within 95% to 105% of its nominal voltage. The MPQ4316A step-down converters are AEC-Q100 qualified and are available in a QFN-20 (4mm x 4mm) package. Typical applications include automotive infotainment, automotive clusters, Advanced Driver Assistance Systems (ADAS), and industrial power systems.Features
- Designed for automotive applications:
- Wide 3.3V to 45V operating input voltage (VIN) range
- 6A continuous output current (IOUT)
- 100ns minimum ON time (tON_MIN)
- Junction temperature (TJ) operation range from -40°C to 150°C
- Increases battery life:
- 1.7μA low shutdown supply current
- 18μA sleep mode Quiescent current
- AAM mode increases efficiency under light loads
- High performance for improved thermals:
- Internal 48mΩ HS-FET and 20mΩ LS-FET
- Optimized for EMC and EMI:
- 350kHz to 1000kHz configurable fSW for car battery applications
- Synchronize to external clock
- Out-of-phase synchronized clock output
- FSS modulation
- Symmetric VIN pinout
- CISPR25 Class 5 compliant
- MeshConnect™ flip-chip package
- Additional features:
- Power Good (PG) output
- External Soft Start (SS)
- Selectable AAM Mode or FCCM
- Low-dropout mode
- Hiccup Over-Current Protection (OCP)
- Available in a QFN-20 (4mm x 4mm) Package with wettable flanks
- Available in AEC-Q100 Grade 1
Applications
- Automotive infotainment
- Automotive clusters
- Advanced Driver Assistance Systems (ADAS)
- Industrial power systems
Typical Application Circuit
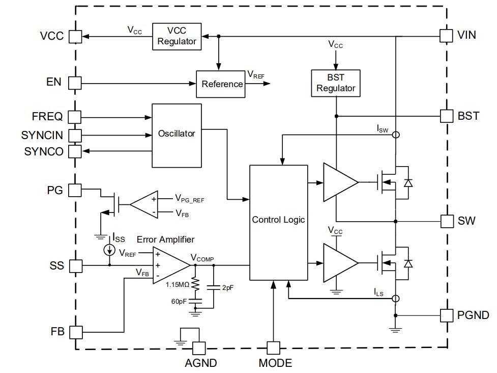
Block Diagram
Yayınlandı: 2023-03-24
| Güncellenmiş: 2023-05-02
