Monolithic Power Systems (MPS) MPQ5031 Single-Port USB PD Controllers
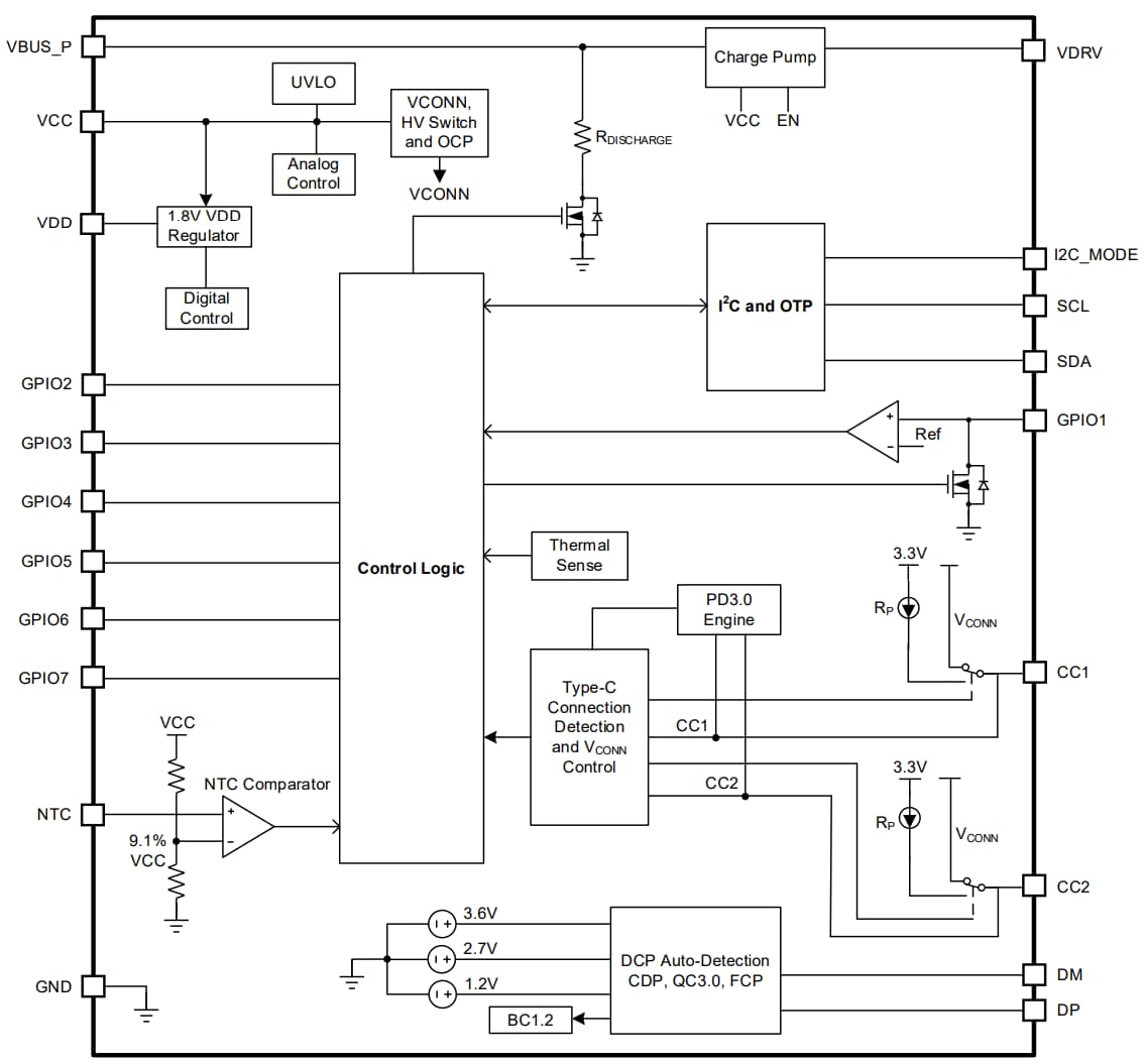
Monolithic Power Systems (MPS) MPQ5031 Single-Port USB Power Delivery (PD) Controllers are compatible with USB Type-C 2.0 and USB PD 3.0 specifications. These controller ICs are backward-compatible, supporting Dedicated Charging Port (DCP) schemes for Quick Charge 3.0, battery charging specifications (BC1.2), and 1.2V/1.2V mode without outside user interaction. The MPQ5031 USB PD controllers also support Apple 3A divider mode, Huawei Fast Charge Protocol (FCP), and BC1.2 CDP handshaking. The I2C interface and GPIO pins provide good communication with an external power converter. Ideally, these controllers target Downstream Facing Port (DFP) (provider) applications, like charging-only USB PD ports and USB hubs.The MPQ5031 USB PD controllers support up to 100W PD power and Programmable Power Supply (PPS). These controllers can flexibly configure the PDO list, select slave devices, configure charging protocols, and set the protection mode. The MPQ5031 PD controllers are AEC-Q100 qualified and are available in a QFN-20 4mm x 4mm package with wettable flanks.
Features
- Supports a 3.3V to 21V bus voltage range
- 4.6V to 5.5V VCC supply voltage range
- Integrated physical layer for BMC
- Integrated protocol layer
- Integrated policy engine
- 100µA low standby IQ
- Supports one Type-C DFP port with USB PD3.0 and PPS
- Supports DCP schemes for BC1.2, 3A divider, and 1.2V/1.2V mode
- Supports QC3.0 and Huawei FCP
- VBUS Isolation N-channel MOSFET driver
- Load-shedding with NTC or battery low detection function
- EN off timer up to 120 minutes
- I2C master/slave interface and interrupt
- High-voltage pins for CC1, CC2, DP, and DM
- Integrated high-voltage VCONN supply power switch
- Passed 60W USB-IF PPS certification with the MPQ4230 (TID: 2313)
- Passed 100W USB-IF PPS certification with the MPQ4214 (TID: 2316)
- Available in a QFN-20 (4mm x 4mm) package with wettable flanks
- Available in automotive AEC-Q100 grade 1
Applications
- USB Power Delivery (PD) (provider) charging ports
- USB PD Hubs
Additional Resource
Application Circuit Diagram
Functional Block Diagram
Yayınlandı: 2022-12-13
| Güncellenmiş: 2023-02-08
