NXP Semiconductors PCA9703 18V Tolerant SPI GPI Shift Registers
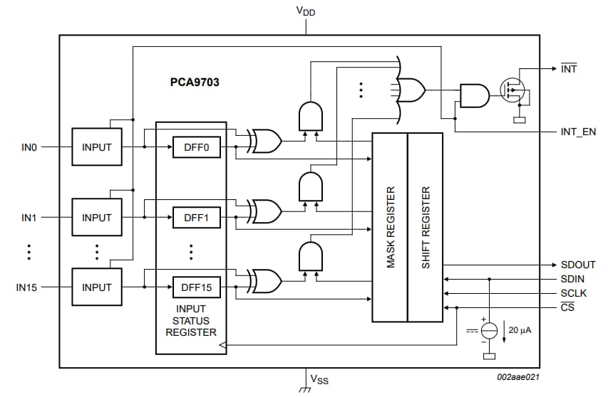
NXP Semiconductors PCA9703 18V Tolerant SPI 16-bit GPI Shift Registers are designed to monitor the status of switch inputs, and the series can monitor up to 16 switch inputs. These registers generate an interrupt when one or more of the switch inputs change state, but allow selected inputs to not generate interrupts using the interrupt masking feature. NXP Semiconductors PCA9703 18V Tolerant SPI 16-bit GPI Shift Registers are ideal for a variety of applications, including automotive, industrial equipment, cell phones, and emergency lighting.Features
- 16 general-purpose input ports
- 18V tolerant input ports with 100kΩ external series resistor
- Input LOW threshold 0.55 x VDD with a minimum of 2.5V at VDD = 4.5V
- Open-drain interrupt output
- Interrupt enable pin (INT_EN) disables GPI pins and interrupt output
- Interrupt-masking feature allows no interrupt generation from selected inputs
Applications
- Automotive
- Body control modules
- Electronic control units (for example, for body controller)
- Switch monitoring
- SBC wake pin extension
- Industrial equipment
- Cellphones
- Emergency lighting
Block Diagram
Yayınlandı: 2011-01-20
| Güncellenmiş: 2023-07-28
