NXP Semiconductors TEA2209T Active Bridge Rectifier Controller
NXP Semiconductors TEA2209T Active Bridge Rectifier Controller is designed to replace the traditional diode bridge. Using the TEA2209T with low-ohmic high-voltage external MOSFETs significantly improves the efficiency of the power converter as the typical rectifier diode-forward conduction losses are eliminated. The TEA2209T includes an X-capacitor discharge function. To reduce power consumption at a standby condition, an external signal via the COMP pin can disable the TEA2209T. The controller is intended for power supplies with a boost-type power-factor controller as a first stage. The second stage can be a resonant controller, a flyback controller, or any other controller topology. It can be used in any power supply requiring high efficiency. NXP Semiconductors TEA2209T Active Bridge Rectifier Controller is offered in an SO16 package and fabricated in a Silicon-on-Insulator (SOI) process.Features
- Efficiency
- Forward conduction losses of the diode rectifier bridge are eliminated
- Very low 2mW IC power consumption
- Application
- Integrated high-voltage level shifters
- Directly drives all four rectifier MOSFETs
- Very low external part count
- Integrated 2mA X-capacitor discharge
- Self-supplying
- Full-wave drive improving Total Harmonic Distortion (THD)
- Control
- Disable function for all external power MOSFETs
- Undervoltage lockout (UVLO) for high-side and low-side drivers
- Drain-source overvoltage protection for all external power MOSFETs
- Gate pull-down currents at start-up for all external power MOSFETs
- Physical
- -40°C to +125°C junction temperature range
- SO16 small outline package; 16 leads; body width 3.9mm
Applications
- Adapters
- Power supplies for desktop PC and all-in-one PCs
- Power supplies for displays
- Power supplies for servers
Videos
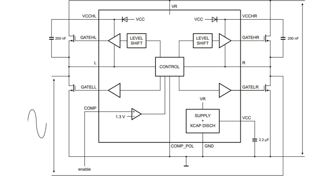
Block Diagram
Typical Configuration
Application Diagram
Package Outline
Yayınlandı: 2021-06-17
| Güncellenmiş: 2024-04-03
