onsemi FUSB3307 USB Interface IC
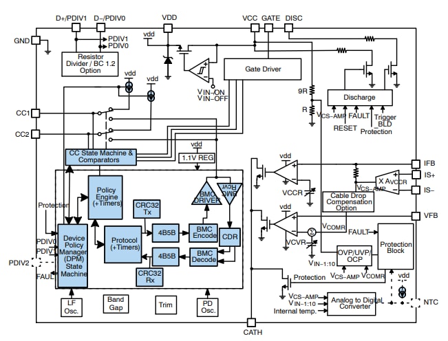
onsemi FUSB3307 USB Interface IC is a highly integrated USB Power Delivery (PD) controller that controls a DC/DC port power regulator. This interface IC supports a minimum of 3.3V and a maximum of 21V output voltage control to meet the programmable power supplies (PPS) specification. onsemi FUSB3307 IC includes constant voltage (CV) and constant current limit (CL) control blocks. This interface IC features undervoltage protection (UVP), overvoltage protection (OVP), over-current protection (OCP), and internal and external overtemperature protection (I_OTP and E_OTP). The FUSB3307 IC can control single or back-to-back N-channel MOSFETs as a load switch. Applications include wall chargers for tablet PCs and laptop batteries, AC/DC PD 3.0 compliant adapters, and DC/DC car chargers.The FUSB3307 is a state machine-based device. Therefore, there is no requirement for a companion MCU or firmware for configuration. This design feature equates to faster time to market. The charger is tamper-proof, which benefits security-sensitive applications, such as the Internet of Things (IoT) and medical.
Features
- PD 3.0 v2.0 and Type-C 2.0 compliant
- Meets PPS specification
- State machine-based, no MCU required, and tamper-proof
- No firmware required
- CV and CL regulation
- Small current sensing resistor (5mΩ) for high efficiency
- Gate driver for N-channel MOSFET as a load switch
- Up to 26V CC1/CC2 pin protection
- Selectable resistor divider or battery charging (BC1.2) modes
- Built-in output capacitor discharging resistance
- Adaptive UVP, adaptive OVP, I_OTP, E_OTP, CC_OVP, and VCONN_OCP fault detection
- 14-pin SOIC and 20-pin QFN packages
Applications
- Wall chargers for tablet PCs and laptop batteries
- AC/DC PD 3.0 compliant adapters
- DC/DC car chargers for individual port power control
Block Diagram
Yayınlandı: 2020-12-21
| Güncellenmiş: 2024-05-20
