onsemi NCL37733 LED Drivers
onsemi NCL37733 LED Drivers are for power-factor corrected flyback and non-isolated buck-boost and SEPIC converters. The controller operates in a quasi-resonant mode to provide optimal efficiency. It embeds a proprietary control method that allows the LED current to be tightly regulated from the primary side. This eliminates the need for a secondary-side feedback circuitry and for an optocoupler.Features
- Quasi-resonant peak current-mode control operation
- Constant current control with Primary Side Feedback
- Tight LED constant current regulation of ±2% typical
- Near-unity power factor (>0.95 typically)
- Optimized for line wide-range applications
- Line feedforward for enhanced regulation accuracy
- Low start-up current (10A typ.)
- Wide VCC range
- 100mA/150mA totem pole driver with 12V gate clamp
- Robust protection features
- OVP on VCC
- Programmable over-voltage/LED open circuit protection
- Cycle by cycle peak current limit
- Winding short circuit protection
- Secondary Diode short protection
- Output short circuit protection
- Thermal shutdown
- VCC under-voltage lockout
- Brown-out detection
- Pb-free, Halide-free MSL1 product
Applications
- Integral LED bulbs and tubes below 25W
- LED drivers/power supplies below 25W
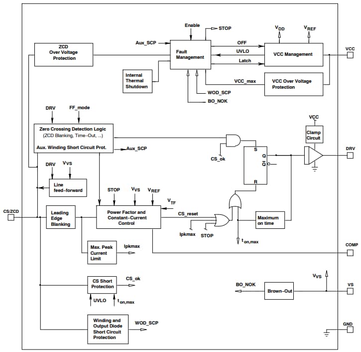
INTERNAL CIRCUIT ARCHITECTURE
Yayınlandı: 2021-03-24
| Güncellenmiş: 2022-03-11
