onsemi NCP12711 Current Mode PWM Controller
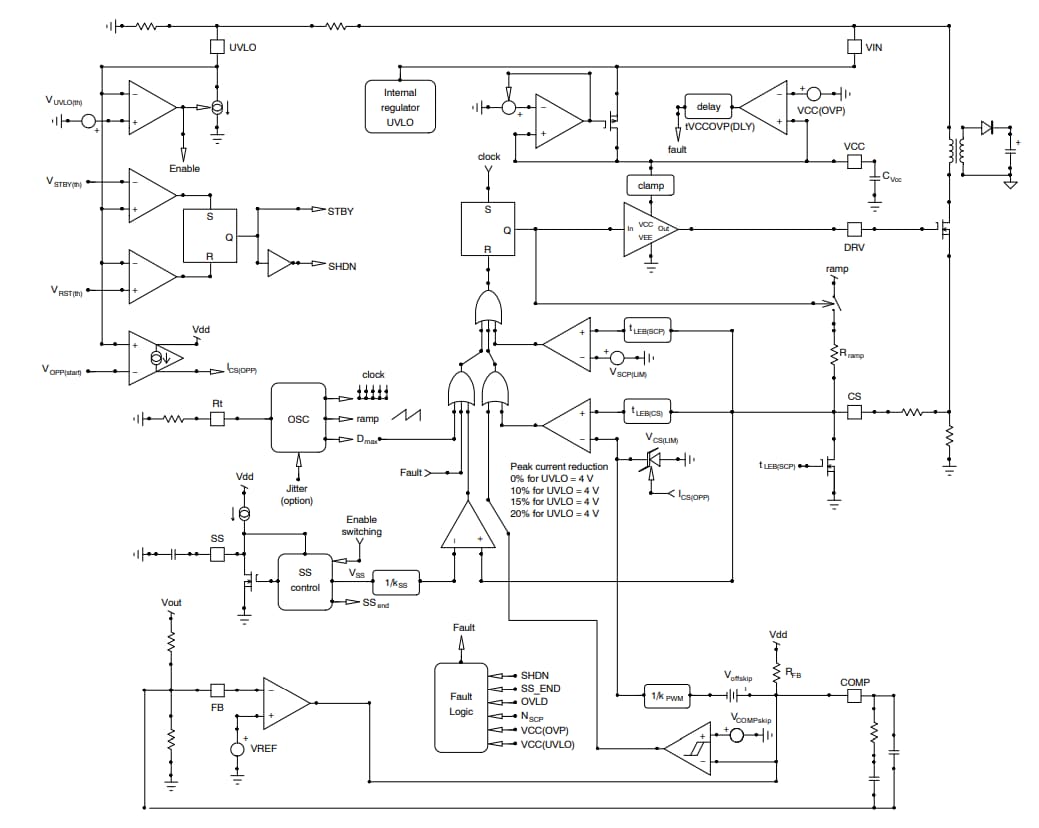
onsemi NCP12711 Current Mode PWM Controller is a fixed-frequency peak-current-mode PWM controller incorporating all of the features required for implementing single-ended power converter topologies. The NCP12711 provides a 4V to 45V wide input range without auxiliary winding and within its thermal capabilities.The onsemi NCP12711 PWM Controller includes a programmable oscillator capable of operating from 100kHz to 1MHz and integrates slope compensation to prevent subharmonic oscillations. The device features a programmable soft-start, input voltage UVLO protection, and an over-power protection (OPP) circuit, which limits the total power capability of the circuit as the input voltage increases. The UVLO pin also offers a shutdown comparator which allows an external signal to disable switching and brings the controller into a low-quiescent state. The onboard op amp enables the implementation of primary-side regulated converters or non-isolated DC-D converters.
The NCP12711 contains protection features, including cycle-by-cycle peak-current limiting with smooth frequency expansion and timer-based overload protection. All protection features place the device into a low quiescent fault mode with a 1s auto-recovery period to permit system recovery if the fault condition is removed.
Features
- Wide VCC input range (4V to 45V)
- Internal 7.5V regulator
- Current-mode control with adjustable slope compensation
- 0% duty ratio operation in no-load condition
- Internal overpower protection
- Single resistor programmable oscillator from 100kHz to 1MHz
- Adjustable soft-start on peak current and frequency
- Programmable input voltage UVLO with hysteresis
- Shutdown threshold for external disable
- Overload protection with 30ms overload timer
- Internal operational amplifier
- Fault auto-recovery mode with 1s auto-recovery period
- ±1A Source/Sink gate driver
Applications
- Single-ended flyback and forward converters for electric vehicles
- 4V to 45V input DC/DC controllers for auxiliary power
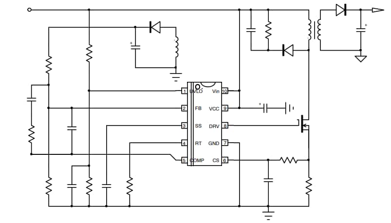
Low Dissipation Wide-Range Application Non−Isolated Converter
Primary-Side Regulated Wide-Range Application Isolated Converter
Block Diagram
