onsemi NCV1362 Automotive Primary Flyback Controllers
onsemi NCV1362 Automotive Primary Side Flyback Controllers are highly integrated primary side quasi-resonant flyback controllers designed for controlling rugged and high-performance off-line power supplies. Utilizing a Novel Method, the NCV1362 saves the secondary feedback circuitry for constant voltage and constant current regulation. This method and feature allow for excellent line and load regulation without traditional optocoupler and TL431 voltage reference.The onsemi NCV1362 Automotive Primary Side Flyback Controllers provide high efficiency by operating in valley lockout quasi-resonant peak current mode control mode at high load. When the power on the secondary side starts to reduce, the NCV1362 automatically adjusts the duty-cycle, then at lower load, the controller enters in pulse frequency modulation at fixed peak current with a valley switching detection. This technique keeps the output regulation within a tiny dummy load. Valley lockout at the first four valleys prevents valley jumping operation, and then a valley switching at lower load implements high efficiency.
Features
- Qualified for automotive applications
- AEC-Q100 Qualified with the following results
- -40°C to +125°C Device temperature grade 1
- ±2kV Device HBM classification level 2
- <±5% Constant voltage primary-side regulation
- <±5% Constant current primary-side regulation
- LFF and BO Feature on a dedicated pin:
- Quasi-resonant with valley switching operation
- Optimized light load efficiency and stand-by performance
- Maximum frequency clamp (No clamp, 80, 110, and 140kHz)
- Cycle by cycle peak current limit
- Output voltage under-voltage and over-voltage protection (UVP or OVP)
- Secondary diode or winding short-circuit protection
- Wide operation VCC range (up to 28V)
- Low start-up current
- CS and VS/ZCD Pin short and open protection
- Internal temperature shutdown
- Internal and fixed frequency jittering for better EMI signature
- Dual frozen peak current to both optimize light load efficiency (10% load) and stand-by performance (no-load)
- Fault input for severe fault conditions, NTC compatible for OTP
- Pb-Free devices
Applications
- Automotive auxiliary power supplies
- On-board charger and traction inverters auxiliary power supplies
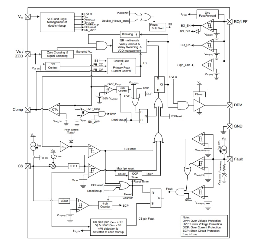
Block Diagram
Yayınlandı: 2021-11-12
| Güncellenmiş: 2022-03-11
