Qorvo QPC2320 0.02GHz to 15GHz SOI SPDT Switch
Qorvo QPC2320 0.02GHz to 15GHz SOI SPDT Switch is an ultra‑wideband Silicon-on-Insulator (SOI) single‑pole, double‑throw (SPDT) reflective switch. Operating from 0.02GHz to 15GHz, the QPC2320 supports up to 1W of input power handling using 0V / +3V control voltages. The Qorvo QPC2320 delivers low insertion loss of 1dB or less and achieves more than 40dB of isolation at 15GHz, making the switch an excellent choice for high‑isolation switching applications across both defense and commercial systems. The QPC2320 is offered in a compact 2.25mm × 2.25mm flip‑chip, laminate‑based package. The minimal DC power consumption and small form factor simplify integration into a wide range of RF architectures.
Features
- 0.02GHz to 15GHz frequency range
- <1dB insertion loss
- ≤1W power handling
- >40dB isolation
- >15dB return loss
- 0V/+3V control voltages
- <50ns switching time
- <66ns RF settling time
- 3.15V to 5.5V operating supply voltage range
- 100µA typical supply current
- Reflective switch
- -40C to +105°C operating temperature range
- 2.25mm x 2.25mm x 0.92mm with flip-chip on a laminate-based QFN package
- Lead-free and RoHS-compliant
Applications
- Electronic warfare
- Test and measurement
Functional Block Diagram
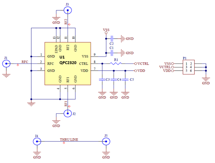
Application Circuit Diagram
Yayınlandı: 2026-03-02
| Güncellenmiş: 2026-03-05
