Renesas Electronics RAA212421 Synchronous Buck Regulators
Renesas Electronics RAA212421 Synchronous Buck Regulators are dual-output regulators combining 3V to 40V input and synchronous buck converter with 500mA LDO. These regulators feature integrated high-side and low-side NMOS devices, 500mA low dropout linear regulators, internal or external soft-start, and current limit protection. The RAA212421 regulators consist of a wide VIN buck regulator that helps integrate both high-side and low-side MOSFETs and uses internal or external compensation. The LDO features state-of-the-art internal compensation to achieve a high-speed load transient response.The RAA212421 synchronous buck regulators are available in a small Pb-free 3mm x 6mm DFN plastic package. These buck regulators operate at -40°C to +125°C industrial temperature range. Typical applications include industrial control, portable instrumentation, distributed power supplies, medical devices, and cloud infrastructure.
Features
- 3V to 40V wide input voltage range
- Synchronous operation for high efficiency
- Integrated high-side and low-side NMOS devices
- 500kHz internal fixed frequency or 300kHz to 2MHz adjustable switching frequency
- Up to 1.1A continuous output current
- Internal or external soft-start
- Power-good and enable functions
- 500mA low dropout linear regulator
- 1.8V to 6V input
- 0.8V to 5.5V output
- ±1.8% VOUT accuracy ensured over line, load, and -40°C to +125°C temperature variations
- Very low 45mV dropout voltage at VOUT=2.5V
- Excellent PSRR over a wide frequency range
- Programmable output soft-start time
- Very fast transient response
- Current limit protection
Applications
- Industrial control
- Medical devices
- Portable instrumentation
- Distributed power supplies
- Cloud infrastructure
Functional Block Diagram
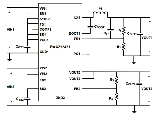
Typical Application Circuit
Yayınlandı: 2019-01-06
| Güncellenmiş: 2023-06-13
