Renesas Electronics RAA223010 AC/DC Buck Regulator
Renesas Electronics RAA223010 AC/DC Buck Regulator features ultra-low standby power with a 700V integrated MOSFET capable of delivering 10W output power. This buck regulator combines constant off-time control for heavy load and Pulse Frequency Modulation (PFM) for light-load operation. The RAA223010 regulator incorporates input brownout protection that prevents input circuitry from overcurrent at low input voltage. This AC/DC buck regulator features hiccup protections for output fault conditions such as short-circuit, overload, overvoltage, and open feedback. The RAA223010 buck regulator supports 3.3V output voltage.The AC/DC buck regulator achieves up to 80% efficiency and reduces the EMI noise spectrum by built-in frequency dithering. This buck regulator is available in a small 7 Ld SOIC package. Typical applications include home appliances, metering and industry control, bias power, home automation, IoT, and sensors.
Features
- Ultra-low standby power (<15mW)
- No audible noise
- Low quiescent current (<75µA)
- Programmable Pulse Frequency Modulation (PFM) allows optimization of COUT for various standby power requirements
- Protection features:
- Short-Circuit Protection (SCP)
- Overload Protection (OLP)
- Overvoltage Protection(OVP)
- Open feedback protection
- Over-Temperature Protection (OTP)
- Low EMI with frequency dithering
- 3.3V output voltage
- 7 Ld SOIC package
- 1W continuous power dissipation (TA = 25°C)
- -0.3V to 700V drain (to source) voltage
- -60°C to 150°C maximum storage temperature range
Applications
- Home appliances
- Home automation, IoT, and sensors
- Metering and industry control
- Bias power
Typical Application Circuit Diagram
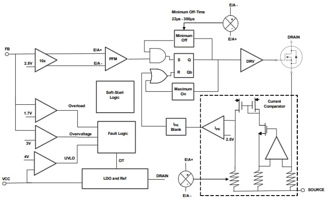
Block Diagram
Videos
Yayınlandı: 2024-02-12
| Güncellenmiş: 2024-04-25
