Richtek RT9728x 120mΩ, 1.3A Power Switches
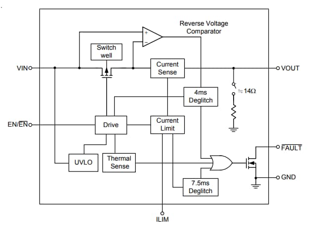
Richtek RT9728x 120mΩ, 1.3A Power Switches are cost-effective, low voltage, single P-MOSFET high-side power switch ICs designed for USB applications with a programmable current limit option. The device features a low switch-on resistance of 120mΩ and a low supply current of 120μA. The RT9728 provides a programmable current limit threshold between 75mA and 1.3A (typical) through an external resistor. The ±10% current limit accuracy can be achieved for all current limit settings. Similarly, a flag output is available to indicate fault conditions to the local USB controller. Likewise, the chip also integrates an embedded delay function to prevent misoperation from happening due to high inrush current.The RT9728 is an excellent solution for USB power supplies and can support flexible applications since it is operational for various current limit requirements.
The Richtek RT9728 is housed in WDFN-6L 2x2 package.
Features
- ±10% current limit accuracy at 1.3A
- Adjustable current limit of 75mA to 1.3A (typ.)
- Meets USB current limiting requirements
- Operating voltage range of 2.5V to 5.5V
- Reverse input-output voltage protection
- Built-in soft-start
- 120mΩ high side MOSFET
- 120μA supply current
- 15kV ESD Protection per IEC 61000-4-2 (with external capacitance)
- Nemko approved IEC62368-1
- RoHS Compliant and halogen-free
Applications
- USB Bus/self-powered hubs
- USB peripheral ports
- ACPI power distribution
- Battery power equipment
- 3G/3.5G data cards, set-top boxes
Specifications
- 1x number of outputs
- 2.5V to 5.5V Vin
- 120mΩ Ron (typical)
- 0.12mA Iq (typical)
- 1.3A current limit (typical)
- FLAG indicator
- Iocp adjustable
- Power switch type
Additional Resources
Functional Block Diagram
Yayınlandı: 2023-07-06
| Güncellenmiş: 2023-07-18
