ROHM Semiconductor BD9901x DC/DC Converters
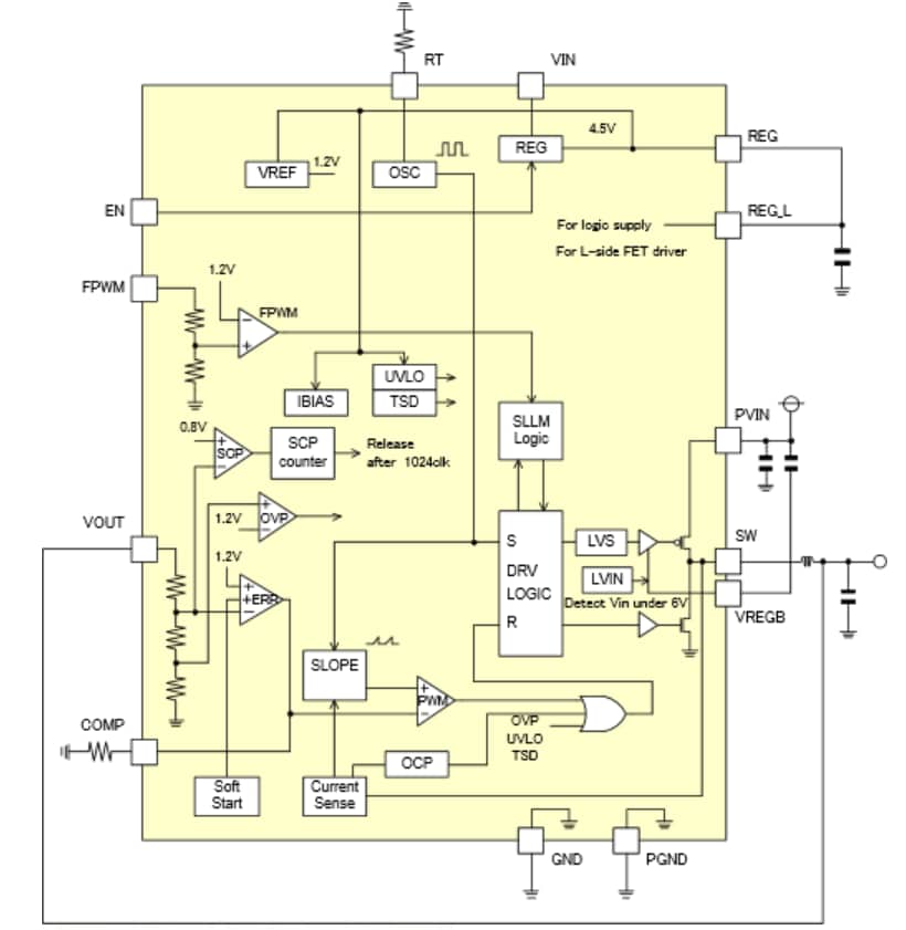
ROHM Semiconductor BD9901x DC/DC converters feature ultra-low Iq step-down DC/DC converters with integrated power MOSFETs for 3.3V and 5V voltage output. The BD9901x features simple light load mode (SLLM™) control to ensure an ultra-low quiescent current and high efficiency at low load situations while maintaining a regulated output voltage. The BD9901x is compliant with automotive standards and accommodates a maximum voltage of 42V. The minimum input voltage of 3.6V sustains output at cold cranking conditions. The current mode regulation loop gives a fast transient response and easy phase compensation. The BD9901x is available in an HTSSOP-B24 package and delivers a small PCB footprint.Features
- 22μA Low Quiescent operating current
- Simple Light Load Mode (SLLM)
- Supports Cold cranking down to 3.6V
- Output voltage accuracy of ±2%
- Synchronous rectifier
- Chip Enable pin compatible with CMOS logic and battery voltages
- Soft start
- Forced PMW mode function
- Current mode control with an external compensation circuit
- Overcurrent protection, short circuit protection, over voltage protection for VOUT, under voltage lockout for VIN and thermal protection circuits
- HTSSOP-B24 package
Applications
- Automotive battery powered supplies (cluster panel, car multimedia)
- Industrial supplies
- Consumer supplies
Block Diagram
Yayınlandı: 2015-04-08
| Güncellenmiş: 2022-03-11
