ROHM Semiconductor Power LSI Series Strobe Charge Control ICs
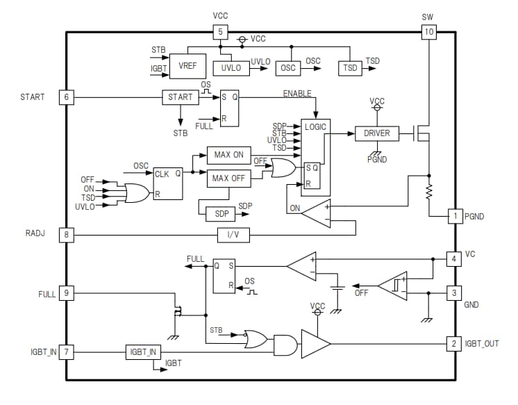
ROHM Semiconductor Power LSI Series Strobe Charge Control ICs are self-oscillating switching regulators that implement a transformer. The LSI Series features a built-in IGBT driver and various protective circuits (TSD, UVLO, SDP). The LSI Series Strobe Charge Control ICs provide highly efficient applications for charging capacitors in sets with multiple strobes.Features
- Built-in low Vth 48V DMOS
- Adjustable transformer primary-side peak current by RADJ pin
- Charging control switching with the START pin
- Includes high precision full charge voltage detection circuit and output pin
- Various built-in protective circuits (TSD, UVLO, SDP)
- Built-in IGBT driver
- 3.0mm × 2.0mm × 0.6mm VSON010X3020
Applications
- Digital still cameras
- Mobile phone
Specifications
- 48V SW Pin input range
- 0.5A±20% SW Pin peak current
- 1.0V±1.1% Full charge detection voltage DC
- 1.0V-1.1% to 1.35% Full charge detection voltage AC 200nsec
- 1.0V-1.1% to 1.6% Full charge detection voltage AC 100nsec
- Vth(START,IGBT_AN) 0.6V to 1.5V
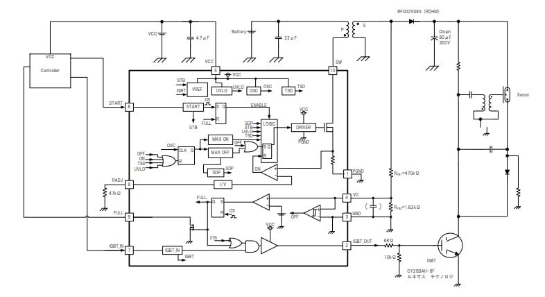
Application Circuit
Block Diagram
Yayınlandı: 2022-04-12
| Güncellenmiş: 2022-04-25
