Skyworks Solutions Inc. RFX1010 7/8/900MHz Broadband RFeIC®
Skyworks Solutions Inc. RFX1010 is offered as a broadband, fully integrated, single-chip, single-die RFeIC® (RF Front-end Integrated Circuit). The RFX1010 encompasses all the RF functionality required for TDD-mode RF front-end applications operating in the 700/800/900MHz sub-GHz frequency bands. The RFX1010 design incorporates linear LNA, PA, transmit and receive switching circuitry, associated matching networks, and harmonic filters on a single-chip CMOS device.Skyworks RFX1010 is specifically designed for medium-to-high output power use. The device consumes a low current in receive mode. The RFX1010 is ideal for multiple applications due to its efficiency, high sensitivity, low noise, excellent output power, and small form factor. Applications include ZigBee, AMR, IEEE 802.15.4, Smart Home Area Network, Internet of Things (IoT), and other 780MHz to 960MHz sub-GHz ISM applications. Designers can also use the RFX1010 RFeIC for IEEE 802.11p and 802.11ah.
Features
- 700/800/900MHz single-chip, single-die RF front-end IC
- Separate TX and RX RF transceiver ports and single antenna port
- 700/800/900MHz power amplifier with low-pass harmonic filters
- Low noise amplifier
- Transmit/receive switch circuitry
- High transmit signal linearity meeting standards for OQPSK modulation
- Low voltage (1.2V) CMOS control logic
- ESD protection circuitry on all pins DC grounded RF ports
- Internal RF decoupling on all VDD bias pins
- Low noise figure for the receive channel
- High power handling capability for received signals low DC power consumption
- Full on-chip matching and decoupling circuitry
- Minimal external components required
- 50Ω input / output matching
- Market proven CMOS technology
- 3mm x 3mm x 0.55mm small outline QFN-16 package with exposed ground pad
Applications
- N. America 900MHz ISM systems
- E Europe 870MHz SRD systems
- Smart grid/AMR/AMI
- Smart home appliances
- Remote sensor and control
- Other 700/800/900MHz radios
Block Diagram
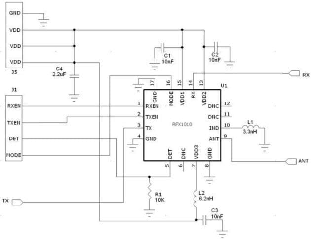
Application Schematic
Associated Development Tool
Yayınlandı: 2016-03-23
| Güncellenmiş: 2022-03-11
