STMicroelectronics STEVAL-ISA096V1 Demonstration Board
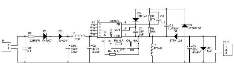
STMicroelectronics STEVAL-ISA096V1 Demonstration Board is a non-isolated Switched Mode Power Supply (SMPS) board designed in a buck-boost topology. This STMicroelectronics demonstration board is based on a VIPer06 monolithic converter. The VIPer06 integrates an 800V avalanche-rugged MOSFET and PWM controller in one package.The Demo Board delivers 2W of output over a wide output range and generates 12V of nominal output voltage. This board offers a free PCB area, allowing the circuit to adapt to specific needs.
Specifications
- 85VRMS ~ 264VRMS input voltage (45Hz to 66Hz)
- -12VDC ± 10% output voltage and 150mA current
- <30mW standby power consumption at 264VAC
- Short-circuit protection
- FR4 single-side 35μm PCB type
- 32mm x 90mm dimensions
- 4kV/8mm isolation
- EN55022 class B EMI
- RoHS compliant
STEVAL-ISA096V1 Schematic Diagram
Yayınlandı: 2019-01-22
| Güncellenmiş: 2024-01-18
