STMicroelectronics STEVAL-ISA180V1 Evaluation Board
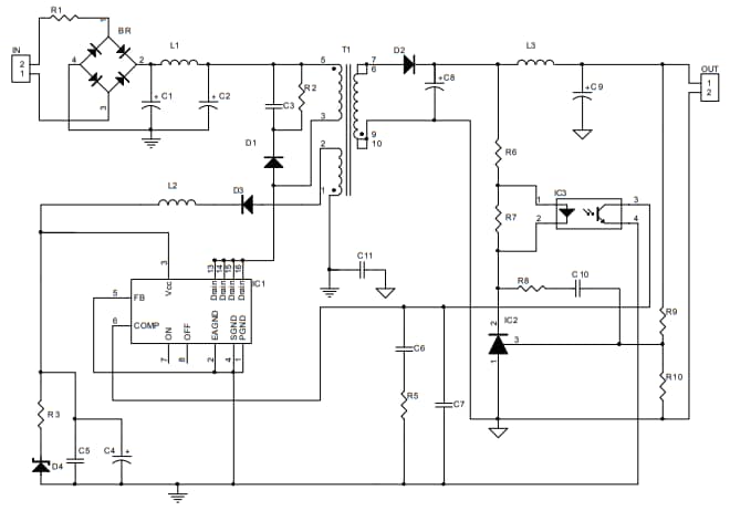
STMicroelectronics STEVAL-ISA180V1 Evaluation Board implements a wide mains range flyback isolated converter (12V/0.6A) for general-purpose applications. This high-voltage converter intelligently integrates an 800V rugged power MOSFET with PWM current-mode control. The application's core is the VIPer0P off-line high voltage converter from the VIPerPlus family with zero power features. The STMicroelectronics STEVAL-ISA180V1 evaluation board features a small size, minimal BOM, high efficiency, low standby power consumption, and high reliability.Specifications
- 85VAC to 265VAC universal input mains range (50Hz to 60Hz frequency)
- 12V/ 0.6A output range
- 7.2W rated output power
- <40mW at 230VAC input power in standby
- >80% average efficiency
- EN55022-Class-B EMI
STEVAL-ISA180V1 Schematic Diagram
Yayınlandı: 2019-01-22
| Güncellenmiş: 2024-01-18
