STMicroelectronics STEVAL-L6986IV1 Converter Evaluation Board

STMicroelectronics STEVAL-L6986IV1 Converter Evaluation Board is based on the L6986I 38V, 5W synchronous step-down switching regulator designed for isolated buck topology. The primary output voltage can be accurately adjusted, whereas the isolated secondary output is generated using a transformer. No optocoupler is required. The primary sink capability (typ. 1.9A) allows proper energy transfer to the secondary side and a tracked soft-start of the secondary output. The control loop is based on a peak current mode architecture, and the device operates in forced PWM.

The 300ns blanking time filters oscillations generated by the transformer leakage inductance, making the solution more robust. Pulse by pulse current sensing on both power elements implements an effective constant current protection on the primary side. Thanks to the primary reverse current limit, the secondary output is protected against short-circuiting. The secondary voltage is stabilized overcurrent using a power transistor and a shunt voltage reference (TL431AIL3T).

The STMicroelectronics STEVAL-L6986IV1 evaluation board generates two isolated voltages (positive around 18V and negative between 4V and 5V), particularly suitable for supplying the IGBT/SiC MOSFET gate driver for multiple applications. A simple by-pass enables the supply of a single isolated voltage.

Features

  • Designed for iso-buck topology
  • 4V to 38V operating input voltage
  • Primary output voltage regulation/no optocoupler required
  • 1.9A typical sink peak primary current capability
  • Peak current-mode architecture in forced PWM operation
  • 300ns blanking time
  • 8µA IQ-SHTDWN
  • Adjustable fSW and synchronization
  • Embedded primary output voltage supervisor
  • Adjustable soft-start time
  • Internal primary current limiting
  • Overvoltage protection
  • RDS(on) HS = 180mΩ, RDS(on) LS = 150mΩ
  • Thermal shutdown

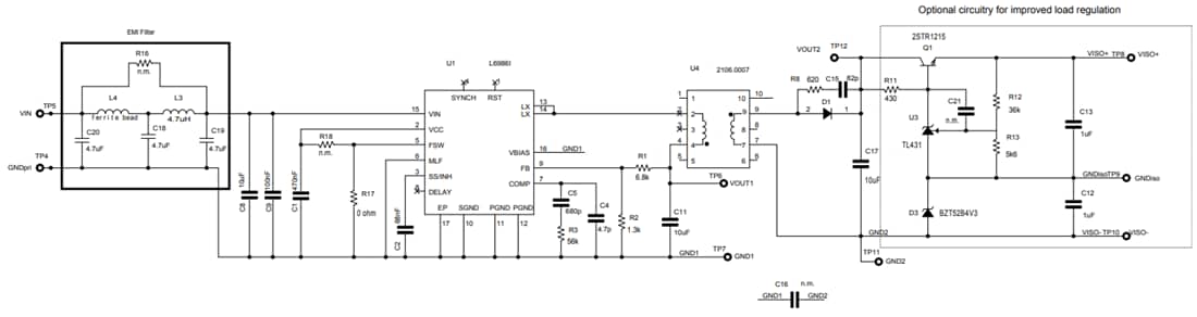
Circuit Schematic

Schematic - STMicroelectronics STEVAL-L6986IV1 Converter Evaluation Board
Yayınlandı: 2021-10-28 | Güncellenmiş: 2022-03-11