STMicroelectronics LDBL20 Low Quiescent Current Linear Regulator ICs
STMicroelectronics LDBL20 Low Quiescent Current Linear Regulator ICs are the world's smallest 200mA LDO. The LDBL20 has an input voltage ranging from 1.5V to 5.5V. These ICs are available in the new extremely small STSTAMP™ package, allowing the maximum space saving. The devices are stabilized with a ceramic capacitor on the output. These LDBL20 ICs are suitable for low power battery-operated applications. The ICs feature an ultralow drop voltage, low quiescent current, and low noise features. Typical applications include mobile phones, tablet, wearable devices, and portable media players.Features
- 1.5V to 5.5V input voltage range
- Ultra low dropout voltage:
- 200mV typical at 200mA load
- Very low quiescent current:
- 20μA typical at no-load
- 0.03μA typical in off mode
- ±1.5% @ 25°C output voltage tolerance
- 200mA guaranteed output current
- High PSRR:
- 80dB @ 1kHz
- 50db @ 100kHz
- Wide range of output voltages available on request:
- 0.8V up to 5.0V in 50mV step
- Logic-controlled electronic shutdown
- Internal soft start
- Optional output voltage discharge feature
- COUT = 0.47μF compatible with ceramic capacitor
- Internal constant current and thermal protection
- Available in STSTAMP™ 0.47x0.47mm² package
- -40°C to 125°C operating temperature range
Applications
- Mobile phones
- Tablet
- Digital still cameras (DSC)
- Wearable devices
- Portable media players
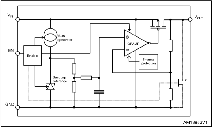
LDBL20 Block Diagram
LDBL20 Application Circuit
Yayınlandı: 2016-03-29
| Güncellenmiş: 2024-04-23
