Texas Instruments LM315x SIMPLE SWITCHER® Controllers
Texas Instruments LM315x SIMPLE SWITCHER® Controllers are easy to use and simplified step-down power controllers capable of providing up to 12A of output current in a typical application. The LM3151 / LM3152 / LM3153 SIMPLE SWITCHER Controllers operate with an input voltage range from 6V-42V, feature a fixed output voltage of 3.3V, and offer switching frequencies of 250kHz, 500kHz, and 750kHz. LM3150 offers adjustable output to 1MHz. These SIMPLE SWITCHER Controllers employ a Constant On-Time (COT) architecture with a proprietary Emulated Ripple Mode (ERM) control that allows for the use of low ESR output capacitors, which reduces overall solution size and output voltage ripple. These synchronous step-down controllers are designed for use in telecom, networking equipment, security surveillance, and other applications.Features
- PowerWise® step-down controller
- 6V to 42V Wide input voltage range
- Fixed output voltage of 3.3V
- Fixed switching frequencies of 250kHz/500kHz/750kHz
- No loop compensation required
- Fully WEBENCH® enabled
- Low external component count
- Constant On-Time control
- Ultra-Fast transient response
- Stable with low ESR capacitors
- Output voltage pre-bias startup
- Valley current limit
- Programmable soft-start
Applications
- Telecom
- Networking Equipment
- Routers
- Security Surveillance
- Power Modules
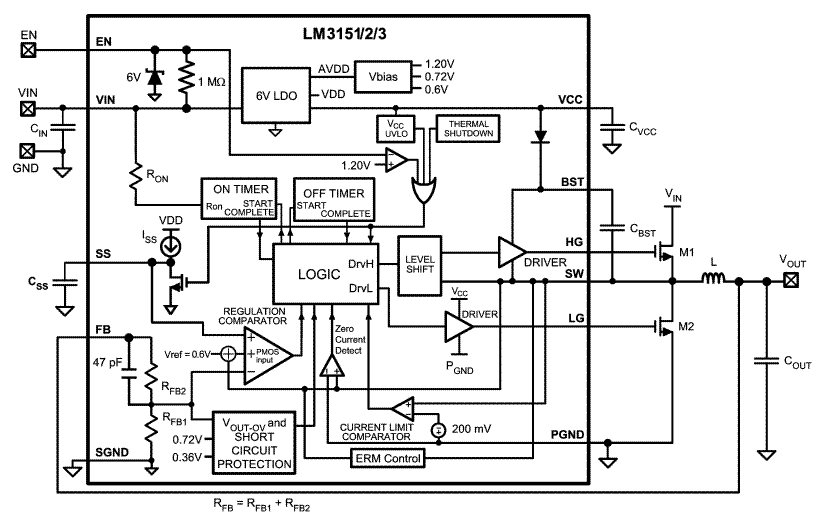
Functional Block Diagram
TI Reference Designs Library
Yayınlandı: 2012-07-19
| Güncellenmiş: 2023-12-19
