Texas Instruments AFE4420 Analog Front End (AFE)
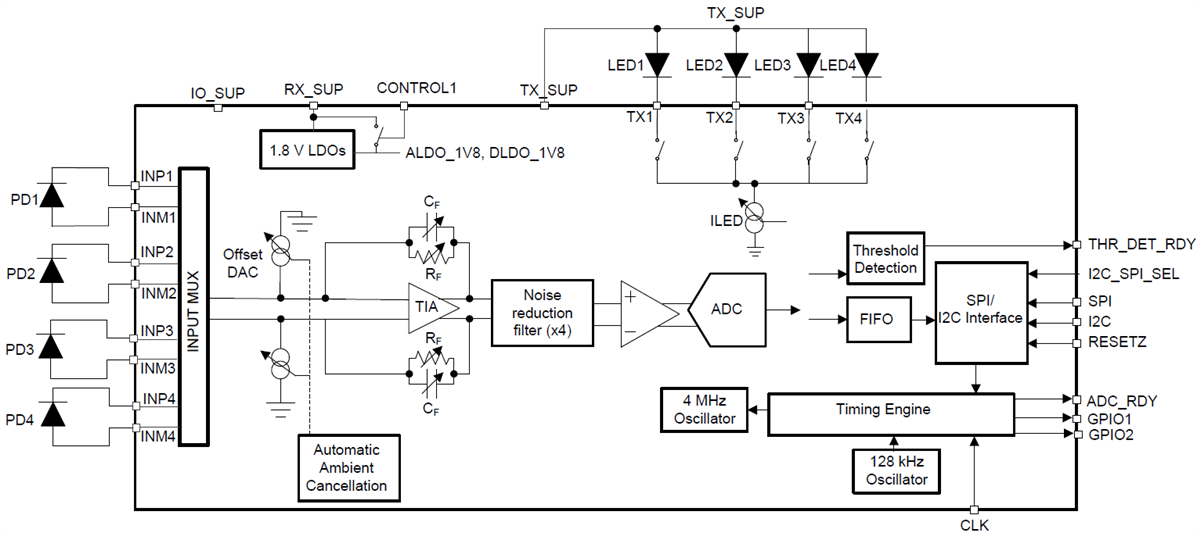
Texas Instruments AFE4420 Analog Front End (AFE) is for optical bio-sensing applications, such as heart-rate monitoring (HRM) and saturation of peripheral capillary oxygen (SpO2). The device supports up to four switching light-emitting diodes (LEDs) and up to four photodiodes. Up to 16 signal phases can be defined, and the signal can be acquired from each phase in a synchronized manner and stored in a 128-sample First in, First out (FIFO) block. The FIFO can be read out using either an I2C or an SPI interface. The AFE also has a fully integrated LED driver with an 8-bit current control. The AFE4420 has a high dynamic range transmit-and-receive circuitry that helps with sensing very small signal levels.Features
- Supports signal acquisition of up to 16 phases
- Flexible allocation of LEDs and PDs in each phase
- Accurate, continuous heart-rate monitoring
- Up to 100dB dynamic range
- Low current for continuous operation on a wearable device with a typical value
- 15µA for an LED, 20µA for the receiver
- Transmitter
- Supports common anode LED configuration
- 8-Bit programmable LED current with a range adjustable from 50mA to 200mA
- Mode to fire two LEDs in parallel
- Programmable LED on-time
- Simultaneous support of 4 LEDs for optimized SpO2, HRM, or multi-wavelength HRM
- Programmable control signals to extend operation to 8 LEDs using external SPDT switches
- Receiver
- Supports four time-multiplexed photodiode inputs
- Individual DC offset subtraction DAC at TIA input for each LED, ambient with 7-bit control and range up to ±254µA
- 10kΩ to 2MΩ Transimpedance gain
- Digital ambient subtraction at ADC output to suppress ambient tones
- Noise filtering with programmable bandwidth
- Supports external clock and internal oscillator modes
- Automatic Ambient Cancellation Mode (AACM) to increase receiver dynamic range
- Two programmable GPIO pins with flexible interrupt generation
- FIFO with 128-sample depth
- I2C, SPI Interfaces selectable by pin
- –40°C to +85°C Operating temperature range
- 2.6mm x 2.1mm DSBGA, 0.4mm Pitch
- Supplies
- Rx
- 1.7V to 1.9V (LDO Bypass)
- 1.9V to 3.6V (LDO Enabled)
- Tx: 3V to 5.5V
- IO: 1.7V to RX_SUP
- Rx
Applications
- Optical Heart-Rate Monitoring (HRM) for wearables, hearables
- Heart-Rate Variability (HRV)
- Pulse Oximetry (SpO2) measurements
- Maximum Oxygen Consumption (VO2 Max)
- Calorie expenditure
Simplified Schematic
Yayınlandı: 2018-07-02
| Güncellenmiş: 2022-11-01
