Texas Instruments AFE4900 Ultra-Low-Power Analog Front End
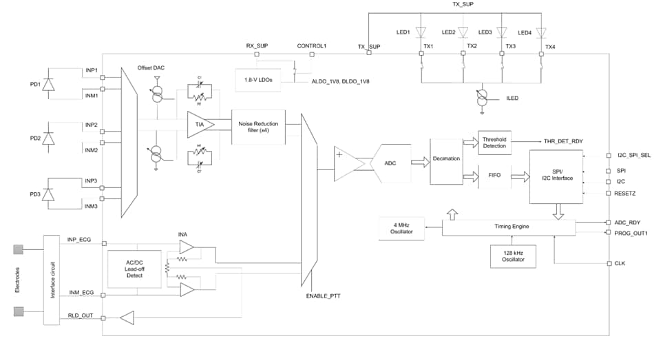
Texas Instruments AFE4900 Ultra-Low-Power Integrated Analog Front End (AFE) is designed for synchronized electrocardiogram (ECG), photoplethysmogram (PPG) signal acquisition. The synchronized PPG signal chain supports four switching light-emitting diodes (LEDs) and up to three photodiodes (PDs). A fully integrated LED driver controls the LEDs with a current of up to 200mA. The current from the photodiode is converted into voltage by the transimpedance amplifier (TIA) and then is digitized using an analog-to-digital converter (ADC). The same ADC interfaces to the ECG signal chain with an instrumentation amplifier (INA) and a programmable gain. The ECG input pins can be set using the right-leg drive (RLD) amplifier. The AFE4900 supports AC and DC lead-off detect schemes. A 128-sample first in, first out (FIFO) block stores the ADC codes from the PPG and ECG phases and reads out using either an I2C or a serial programming interface (SPI) interface.Features
- Synchronized PPG, ECG signal acquisition at data rates up to 1kHz
- ECG Signal chain:
- Standalone ECG acquisition up to 4kHz
- Input bias: 1-Lead ECG with RLD bias
- 2 to 12 Programmable INA gain
- Input noise (1Hz to 150Hz): 2.5µVrms at 1kHz, 1.25µVrms at 4kHz data rate
- 12.5nA to 100nA AC, DC lead-off detect
- PPG Receiver:
- Supports three time-multiplexed PD inputs
- 24-Bit representation of current from PD
- DC Offset subtraction DAC (Up to ±126µA) at TIA input for each LED, ambient
- Digital ambient subtraction at ADC output
- Noise filtering with programmable bandwidth
- 10kΩ to 2MΩ Transimpedance gain
- Dynamic range up to 100dB
- Receiver operates in PPG-only mode at approximately 1µA/Hz sampling rate
- Power-down mode: approximately 0µA
- PPG Transmitter:
- Four LEDs in common anode configuration
- 8-Bit LED Current up to 200mA
- Mode to fire two LEDs in parallel
- Programmable LED on-time
- Simultaneous support of three LEDs for SpO2, or multiwavelength HRM
- Average current of 30µA adequate for a typical heart-rate monitoring scenario:
- 20mA Setting, 60µs Pulse duration, 25Hz sampling rate
- Clocking using an external or internal clock
- FIFO with 128-Sample depth for ECG and PPG
- I2C, SPI™ Interfaces: selectable by pin
- –20°C to +70°C Operating temperature range
- 2.6mm × 2.1mm, 0.4mm Pitch DSBGA package
- Supplies:
- Rx: 1.8V to 1.9V (LDO Bypass), 2.0V to 3.6V (LDO Enabled)
- Tx: 3V to 5.25V
- IO: 1.7V to Rx_SUP
Applications
- Synchronized PPG, ECG for blood pressure estimation
- HRM for Wearables, hearables
- Heart-Rate Variability (HRV)
- Pulse Oximetry (SpO2) measurements
Block Diagram
Yayınlandı: 2018-07-13
| Güncellenmiş: 2022-11-10
