Texas Instruments bq25071EVM-658 Evaluation Module (EVM)
Texas Instruments bq25071EVM-658 Evaluation Module (EVM) is a complete charger module for evaluating the QFN packaged bq25071/bq25071-Q1 1A, Single-Input Single-Cell Linear Battery Charger solution for single-cell, LiFePO4 battery-powered systems used in a wide range of portable applications.Features
- Programmable battery charge current via external resistors and digital input pins
- Adapter input operating range of 3.75V – 10.2V
- LED indication for charge
- Test points for key signals are available for testing purposes
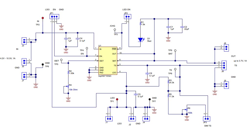
Schematic
Yayınlandı: 2019-10-17
| Güncellenmiş: 2025-03-11
