Texas Instruments bq25150 Battery Charge Management IC
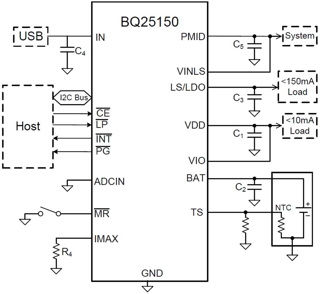
Texas Instruments bq25150 Battery Charge Management IC integrates the most common functions for wearable devices, such as a charger, an output voltage rail, ADC for battery and system monitoring, and a push-button controller. The bq25150 IC also integrates a linear charger that enables quick and accurate charging for small batteries. The device supports a charge current of up to 500mA and supports termination current down to 0.5mA for maximum charge. The battery is charged using a standard Li-Ion charge profile with three phases: pre-charge, constant current, and constant voltage regulation.The device integrates advanced power path management and control that allows the device to provide power to the system while charging the battery, even with poor adapters. The host may also control the power path through the I2C, allowing it to disconnect the input adapter and/or battery without physically removing them. The single push-button input eliminates the need for a separate button controller IC, reducing the total solution footprint. The push-button input can be used for wake functions or to reset the system. A 12-bit effective ADC enables accurate battery voltage monitoring and can be used to enable a low Iq gauging to monitor battery health. It can also be used to measure the battery temperature using a thermistor connected to the TS pin as well as external system signals through a pin.
The low quiescent current during operation and shutdown enables maximum battery life. The input current limit, charge current, LDO output voltage, and other parameters are programmable through the I2C interface, making the Texas Instruments bq25150 a very flexible charging solution. A voltage-based JEITA compatible (or standard HOT/COLD) battery pack thermistor monitoring input (TS) is included that monitors battery temperature. This feature also automatically changes charge parameters to prevent the battery from charging outside its safe temperature range. The temperature thresholds are also programmable through I2C, allowing the host to customize the thermal charging profile. The charger is optimized for 5V USB input, with 20V absolute maximum tolerance to withstand line transients. The device also integrates a linear regulator to provide a quiet rail for radios or processors and can be independently sourced and controlled through I2C.
Features
- Linear battery charger with 1.25mA to 500mA fast charge current range
- 0.5% Accurate I2C programmable battery regulation voltage ranging from 3.6V to 4.6V in 10mV steps
- Configurable termination current supporting down to 0.5mA
- 20V tolerant input with typical 3.4V to 5.5V input voltage operating range
- Programmable thermal charging profile, fully configurable hot, warm, cool, and cold thresholds
- Power path management for powering the system and charging the battery
- Dynamic power path management optimizes charging from weak adapters
- Advanced I2C control allows the host to disconnect the battery or adapter as needed
- I2C Configurable load switch or up to 150mA LDO output
- Programmable range from 0.6V to 3.7V in 100mV steps
- Ultra-low Iddq for extended battery life
- 10nA ship mode battery Iq
- 400nA Iq while powering the system (PMID and VDD on)
- One push-button wake-up and reset input with adjustable timers
- Supports system power cycle and HW reset
- 12-Bit effective ADC
- Monitoring of charge current, battery thermistor, battery input, and system (PMID) voltages
- General purpose ADC input
- Always on 1.8V VDD LDO supporting loads up to 10mA
- 20-Pin 2mmx1.6mm CSP package
- 12mm2 Total solution size
Applications
- Headsets, earbuds, and hearing aids
- Smartwatches and fitness accessories
- Patient monitors and portable medical equipment
Videos
Simplified Schematic
