Texas Instruments bq25303J Standalone 3.0A Battery Charger

Texas Instruments bq25303J Standalone 3.0A Battery Charger is a highly-integrated switch-mode battery charger for 1-cell Li-ion and Li-polymer batteries. The bq25303J supports 4.1V to 17V input voltage and 3A fast charge current. The integrated current sensing topology of the device enables high charge efficiency and low BOM cost. The best-in-class 200nA low quiescent current of the device conserves battery energy and maximizes the shelf time for portable devices.

The bq25303J features lossless integrated current sensing to reduce power loss and BOM cost with a minimized component count. It also integrates a bootstrap diode for the high-side gate drive and battery temperature monitor to simplify system design. The device initiates and completes a charging cycle without host control. The bq25303J charge voltage and charge current are set by external resistors. The bq25303J detects the charge voltage setting at startup and charges the battery in four phases (battery-short, pre-conditioning, constant current, and constant voltage). At the end of the charging cycle, the charger automatically terminates if the charge current is below the termination-current threshold and the battery voltage is above the recharge threshold.

The Texas Instruments bq25303J is available in a 3mm x 3mm WQFN package for easy 2-layer layout and space-limited applications.

Features

  • Standalone charger and easy to configure
  • High-efficiency, 1.2MHz, synchronous switch-mode buck charger
    • 92.5% charge efficiency at 2A from 5V input for 1-cell battery
    • 91.8% charge efficiency at 2A from 9V input for 1-cell battery
  • Single input to support USB input and high voltage adaptors
    • Support 4.1V to 17V input voltage range with 28V absolute maximum input voltage rating
    • Input Voltage Dynamic Power Management (VINDPM) tracking battery voltage
  • High integration
    • Integrated reverse blocking and synchronous switching MOSFET
    • Internal input and charge current sense
    • Internal loop compensation
    • Integrated bootstrap diode
  • 4.1V / 4.2V / 4.35V / 4.4V charge voltage
  • 3.0A maximum fast charge current
  • 200nA low battery leakage current at 4.5V VBAT
  • 4.25µA VBUS supply current in IC disable mode
  • Charge current thermal regulation at 120°C
  • Precharge current: 10% of fast charge current
  • Termination current: 10% of fast charge current
  • Charge accuracy
    • ±0.5% charge voltage regulation
    • ±10% charge current regulation
  • Safety
    • Thermal regulation and thermal shutdown
    • Input Under-Voltage Lockout (UVLO) and Over-Voltage Protection (OVP)
    • Battery overcharge protection
    • Safety timer for precharge and fast charge
    • Charge disabled if current setting pin ICHG is open or short
    • JEITA Battery temperature protection
    • Fault report on STAT pin
  • Available in WQFN 3mm x 3mm 16-pin package

Applications

  • Wireless speaker
  • Gaming
  • Cradle charger
  • Medical

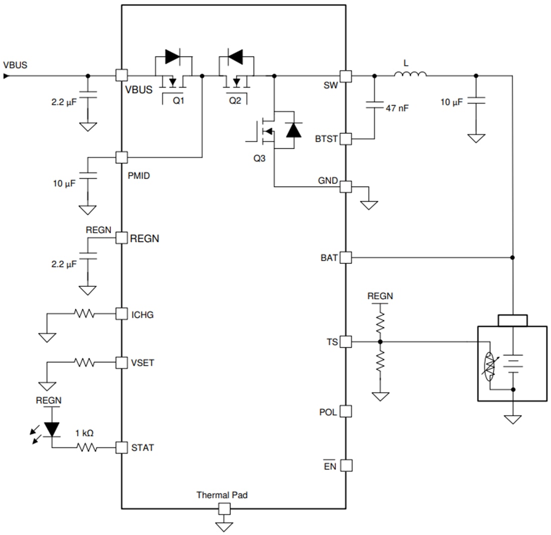
Simplified Application Circuit

Application Circuit Diagram - Texas Instruments bq25303J Standalone 3.0A Battery Charger
Yayınlandı: 2021-03-19 | Güncellenmiş: 2022-03-11