Texas Instruments bq25887 I2C Controlled Boost-Mode Battery Charger
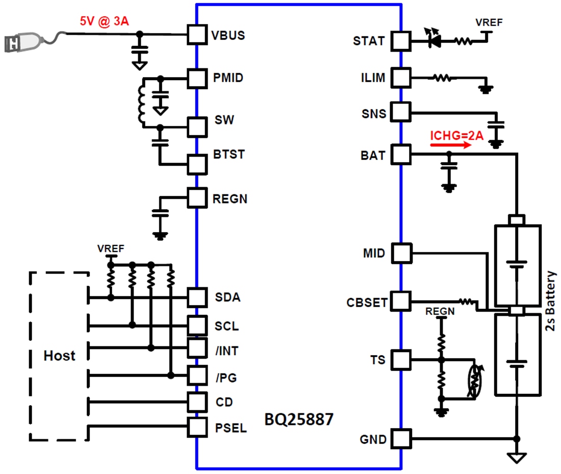
Texas Instruments bq25887 I2C Controlled Boost-Mode Battery Charger is a highly integrated 2A boost switch-mode battery charge management device for 2-cell (2S) Li-Ion and Li-polymer batteries. The bq25887 has I2C control with cell balancing but no OTG or power path. The bq25887 has a cell-balancing function that charges 2S battery cells from a 5V USB adapter. Unlike traditional pack-side cell balancing, an integrated cell balancing function enables the Texas Instruments bq25887 to balance the voltage of the two cells during charging within one charge cycle.Features
- High-efficiency 2A, 1.5MHz switch-mode boost charger
- 93.4% Charge efficiency at 5V adapter, 7.6V battery, 1A charge
- Optimized for USB input and 2-cell Li-Ion battery
- Selectable low-power PFM mode for a light load operation
- Single input to support USB input adapters
- Supports 3.9V to 6.2V input voltage range with a 20V absolute maximum input voltage rating
- Input current limit (500mA to 3.3A with 100mA resolution) to support USB2.0, USB3.0 standard adapters
- Maximum power tracking by input voltage limit up to 5.5V
- Cell balancing and I2C control
- Integrated FETs for balancing current up to 400mA
- Automatic cell balancing with a default register setting
- Input current optimizer (ICO) to maximize input power without overloading adapters
- Integrated 16-bit ADC for system monitoring (BUS voltage and current, each cell voltage, charge current, and NTC and die temperature)
- High integration includes all MOSFETs, current sensing, and loop compensation
- High accuracy
- ±0.5% Charge voltage regulation
- ±5% Charge current regulation
- ±7.5% Input current regulation
- Safety
- Battery temperature sensing in charge
- Thermal regulation and thermal shutdown
Applications
- E-Cigarette
- Drone payload control
Simplified Schematic
Yayınlandı: 2019-06-12
| Güncellenmiş: 2023-09-26
