Texas Instruments DEM-OPA-SC-1A-EVM Evaluation Module
Texas Instruments DEM-OPA-SC-1A-EVM Evaluation Module is a demonstration fixture that helps designers evaluate the operation and performance of high-speed, wide-bandwidth operational amplifiers. The Texas Instruments DEM-OPA-SC-1A-EVM unpopulated PC board is compatible with products offered in the SC70 (DCK) package using either the 5-pin or 6-pin variants. Only a few components are necessary to be assembled onto the board to set up the operational amplifier in either an inverting or non-inverting configuration.Features
- Configured for split supply operation and modified for single supply
- Includes connections for termination resistors to match standard 50Ω input/output impedance test equipment
- Configurable for inverting and non-inverting gain configurations
- Inputs and outputs use standard SMA connector footprints
- Layout optimized for high bandwidth devices
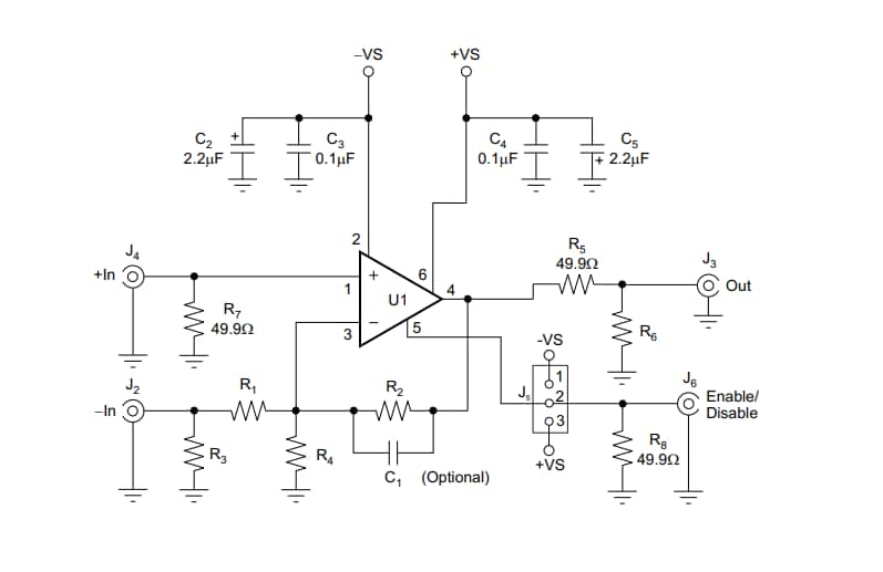
Schematic
Yayınlandı: 2019-11-22
| Güncellenmiş: 2024-02-02
