Texas Instruments DEM-OPA-SO-1A SO-8 Generic Evaluation Module
Texas Instruments DEM-OPA-SO-1A SO-8 Generic Evaluation Modules are unpopulated printed circuit boards (PCB) for single operational amplifiers in an 8-lead SOIC (D) package. The demonstration fixture is a two-layer PCB. The Texas Instruments DEM-OPA-SO-1A uses a ground plane on the bottom and signal and power traces on the top. The ground plane has been opened up around op amp pins sensitive to capacitive loading. Power supply traces are laid out to keep current loop areas to a minimum. The SMA (or SMB) connectors may be mounted vertically or horizontally.Board Layout
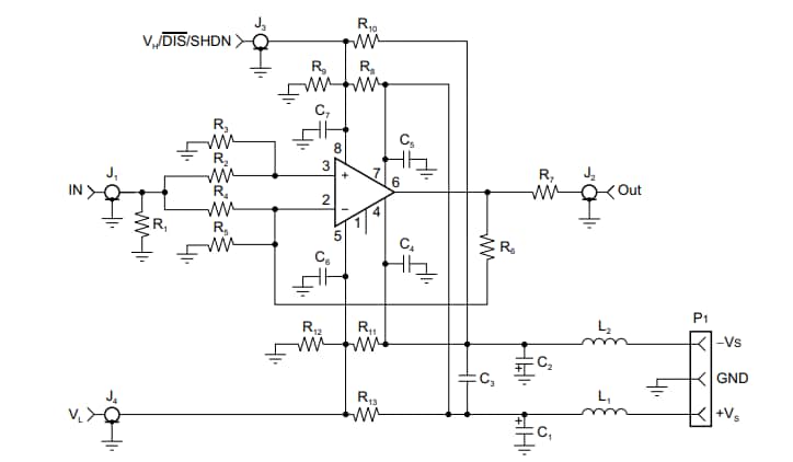
Schematic
Yayınlandı: 2019-12-30
| Güncellenmiş: 2024-12-02
