Texas Instruments DLPC6540 Digital Display Controller
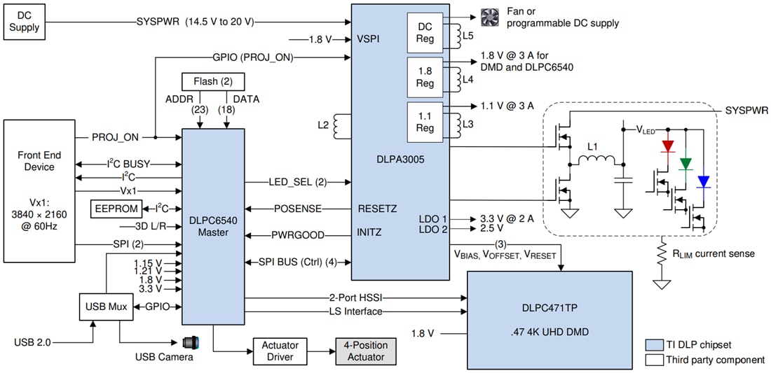
Texas Instruments DLPC6540 Digital Display Controller is a part of the TI DLP® Products 4K UHD display chipset. The DLPC6540 display controller and the DLP471TP DMD and DLPA3005 comprise the chipset. This solution is suitable for display systems requiring high resolution and brightness in a small form factor. The Texas Instruments DLPC6540 display controller must always be used with the DLP471TP DMD and the DLPA3005 power management integrated circuit per application to ensure reliable operation.Features
- DLPC6540 controller supports up to 4K ultra high definition resolution using the DLP471TP digital micromirror device (DMD)
- Up to 4K UHD at 60Hz
- Up to 240Hz at 1080p
- Up to 120Hz (3D) at 1080p
- Provides single V-by-One® HS video input port with one, two, four, or eight lanes
- Pixel clock supports up to 600MHz
- Input transmission rate up to 3.0Gbps
- Input formats supported
- RGB and YCbCr
- 4:4:4, 4:2:2, 4:2:0
- Internal Arm® Cortex®-R4F processor with FPU
- 88 configurable GPIOs
- Programmable PWM generator
- Programmable capture and delay timers
- USB 2.0 high-speed OTG controller
- SPI master/slave controllers
- I2C master/slave controllers
- UART controllers
- Interrupt controllers
- Warping engine
- Improved 1D, 2D, and 3D keystone correction
- Optical correction (e.g., for short-throw distortion, radial distortion, and lateral color distortion)
- Additional image processing
- DynamicBlack
- Frame rate conversion
- Color coordinate adjustment
- White color temperature adjustment
- Programmable degamma
- Spatial-temporal multiplexing
- Integrated support for 3-D display
- Splash screen display and capture
- Integrated 2G-bit frame memory eliminates the need for external high-speed memory
- External memory support
- Parallel flash for µP and PWM sequences
- Optional secondary flash for splash capture and warping
- System control
- DMD power and reset driver control
- DMD horizontal and vertical image flip
- JTAG boundary scan test support
- Supports LED-based projector systems
Applications
- Mobile smart TV
- Mobile projector
- Digital signage
Functional Block Diagram
Yayınlandı: 2020-10-21
| Güncellenmiş: 2024-09-06
