Texas Instruments DLPLCR65FLQEVM Evaluation Module
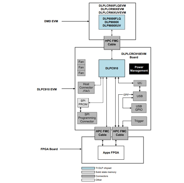
Texas Instruments DLPLCR65FLQEVM Evaluation Module mounts the DLP6500FLQ 0.65 1080p Type A DMD, including 1920 x 1080 micromirrors with 7.56µm pitch. Combining the DLPLCR65FLQEVM and DLPLCRC910EVM allows users to get high-speed, pixel-accurate control of 1-bit patterns. The TI DLPLCR65FLQEVM evaluation module provides flexibility and high speed for advanced patterning and imaging applications.Features
- Supports 400nm to 700nm with 1-bit pattern rates up to 11,570Hz
- DLP6500FLQ DMD has 1920 x 1080 mirrors with a 7.56µm pitch
- DMD board with mounting holes for convenient mounting
- 12-inch HPC FMC cable for flexible positioning of the DMD on a bench top
Hardware Components
PCB Layout
Yayınlandı: 2023-08-02
| Güncellenmiş: 2023-08-16
