Texas Instruments INA848 Fixed-Gain Instrumentation Amplifier

Texas Instruments INA848 Fixed-Gain Instrumentation Amplifier is optimized for high-precision measurements, such as very small, fast, differential input signals. TI's super-beta topology provides a very low input bias current and current noise. The well-matched transistors help achieve a very low offset and offset drift. Matching of the internal resistors yields a high common-mode rejection ratio of 132dB across the full input-voltage range and a very low gain drift error of 5ppm/C (max).

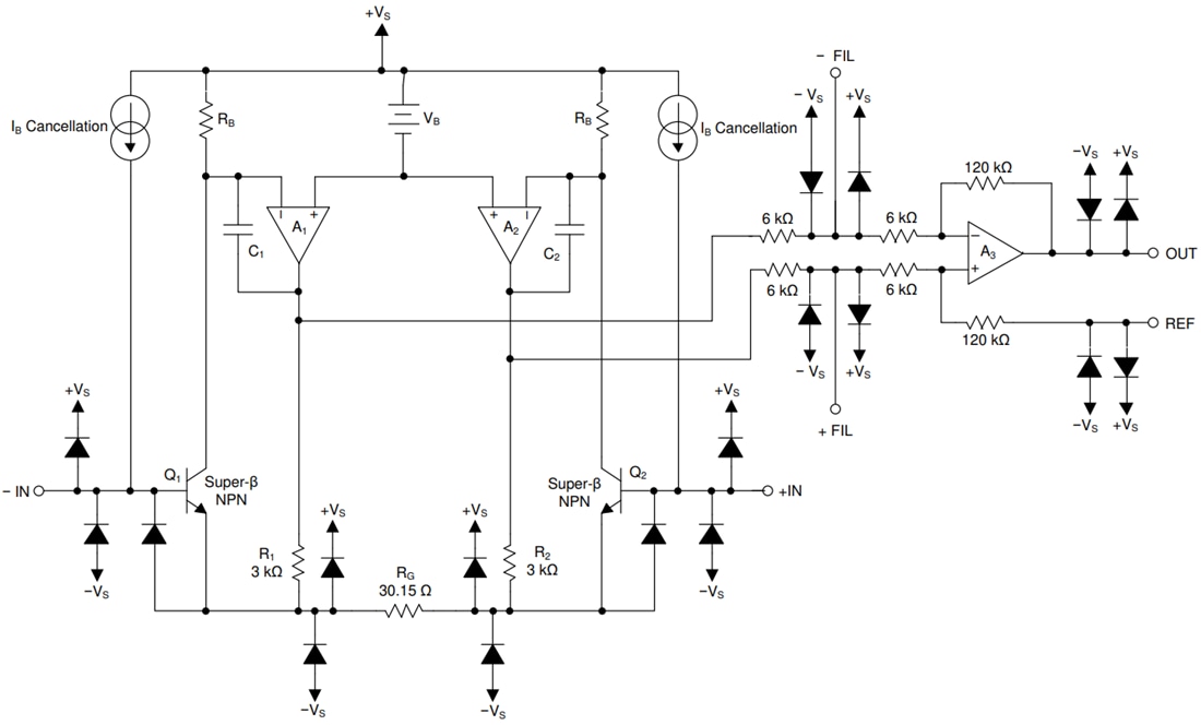
The INA848's current feedback topology produces a wide bandwidth of 2.8MHz at a fixed gain of 2000, eliminating the need for subsequent gain stages. The very-low noise floor of 1.3nV/√Hz minimizes the impact on the equivalent number of bits (ENOB) when interfacing with high-resolution analog-to-digital converters (ADCs). The INA848 allows adding filters between the gain stages (pins 2 and 3) to maintain adequate signal integrity.

These unique features of the Texas Instruments INA848 make this device an excellent choice for applications requiring high-precision measurements, such as high-end medical instrumentation, electroencephalography, vibration sensing, and displacement measurements. This device is designed for 8V to 36V single supplies or ±4V to ±18V on dual supplies.

Features

  • Fixed gain of 2000V/V
  • Access to internal nodes for filtering
  • 1.5nV/√Hz input voltage noise (maximum) ultra-low noise
  • Precision super-beta input performance
    • 35µV (maximum) low offset voltage
    • 0.45µV/°C (maximum) low offset voltage drift
    • 25nA (typical) low input bias current
    • 5ppm/°C (maximum) low gain drift
  • 2.8MHz bandwidth
  • 45V/µs slew rate
  • 132dB (minimum) common-mode rejection
  • Supply range
    • 8V to 36V single supply
    • ±4V to ±18V dual supply
  • –40°C to +125°C specified temperature range
  • 8-pin SOIC package 

Applications

  • Surgical equipment
  • Electrocardiogram (ECG)
  • Ultrasound scanner
  • Semiconductor test
  • Data acquisition (DAQ)
  • Vibrational analysis

Functional Block Diagram

Block Diagram - Texas Instruments INA848 Fixed-Gain Instrumentation Amplifier
Yayınlandı: 2020-12-04 | Güncellenmiş: 2024-10-10