Texas Instruments ISOM8110DFGEVM Evaluation Module
Texas Instruments ISOM8110DFGEVM Evaluation Module evaluates the ISOM8110 single-channel opto-emulator with analog transistor output in a 4-pin DFG SOIC package. This module features drop-in upgradable and pin-compatible for phototransistor optocouplers, stable CTR performance across temperatures, and passives and footprints for basic modifications.Features
- Drop-in upgradable and pin-compatible for phototransistor optocouplers
- Multiple test points and connection headers allow for quick device evaluation
- 1 channel diode-emulator input
- Includes passives and footprints for basic modifications
- 80VCEO maximum collector-emitter voltage
- Stable CTR performance across temperatures
- Passives and footprints for basic modifications
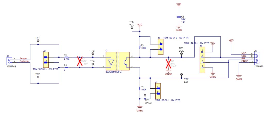
Schematic Diagram
Additional Resources
Yayınlandı: 2024-01-09
| Güncellenmiş: 2025-03-05
