Texas Instruments LM27762 Positive/Negative Output Charge Pump
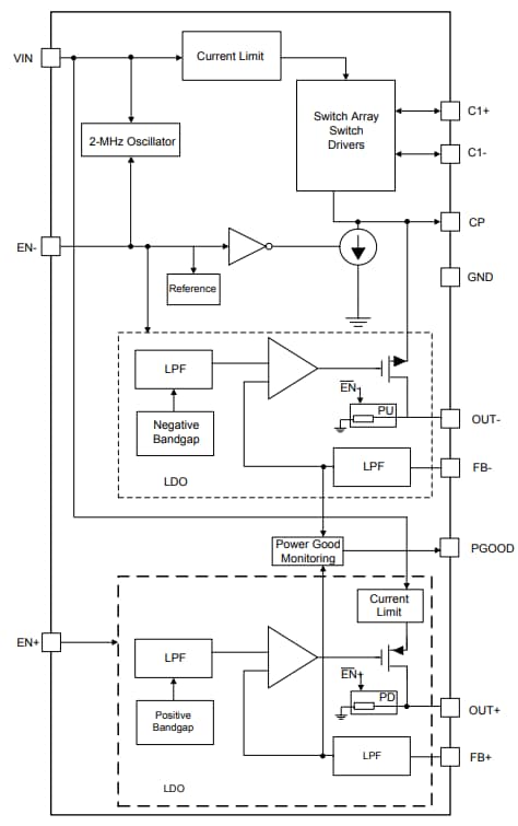
Texas Instruments LM27762 Positive/Negative Output Charge Pump delivers very low-noise positive and negative outputs that are adjustable between ±1.5V and ±5V. The input voltage range is from 2.7V to 5.5V, and the output current goes up to ±250mA. With an operating current of only 390µA and 0.5µA typical shutdown current, the LM27762 provides ideal performance for the power amplifier, DAC bias, and other high-current, low-noise negative voltage needs. The device offers a small solution size with few external components. A negative voltage is generated by a regulated inverting charge pump followed by a low-noise negative LDO. The inverting charge pump of the Texas Instruments LM27762 device operates at a 2MHz (typical) switching frequency to reduce output resistance and voltage ripple. A positive voltage is generated from the input by a low-noise positive LDO.Features
- Generates low-noise adjustable positive supply voltage between 1.5V and 5V and a negative supply voltage between -1.5V and -5V
- Input voltage range 2.7V to 5.5V
- ±250mA output current
- Inverting charge pump followed by negative LDO
- 2MHz low-noise fixed-frequency operation
- 2.5Ω inverter output impedance, VIN=5V
- Negative LDO dropout voltage 30mV at 100mA, VOUT=–5V
- Positive LDO with 45mV dropout voltage at 100mA, VOUT=5V
- 390µA quiescent current (typ.)
- Shutdown quiescent current to 0.5µA (typ.)
- Current limit and thermal protection
- Power good pin (active low)
Applications
- Hi-Fi audio headphone amplifiers
- Operational amplifier power biasing
- Powering data converters
- Wireless communication systems
- Interface power supplies
- Handheld instrumentation
Functional Block Diagram
Yayınlandı: 2016-10-27
| Güncellenmiş: 2022-03-11
