Texas Instruments LM3481 SIMPLE SWITCHER® Low-Side N-FET Controller
Texas Instruments LM3481 SIMPLE SWITCHER® Controllers are versatile Low-Side N-FET high performance controllers for switching regulators. LM3481 is suitable for use in topologies requiring a low-side FET, such as boost, flyback, SEPIC, etc. The TI LM3481 can be operated at extremely high switching frequencies in order to reduce the overall solution size. The switching frequency of the LM3481 can be adjusted to any value between 100kHz and 1MHz by using a single external resistor or by synchronizing it to an external clock. Current mode control provides superior bandwidth and transient response in addition to cycle-by-cycle current limiting. Current limit can be programmed with a single external resistor. Built-in protection features include thermal shutdown, short-circuit protection, and overvoltage protection. Power saving shutdown mode reduces the total supply current to 5μA and allows power supply sequencing. Internal soft-start limits the inrush current at start-up.Features
- LM3481QMM in the MSOP-10 package are Automotive Grade AEC-Q100 grade 1 qualified (-40°C to +125°C operating junction temperature)
- 10-lead MSOP package
- Internal push-pull driver with 1A peak current capability
- Current limit and thermal shutdown
- Frequency compensation optimized with a capacitor and a resistor
- Internal softstart
- Current Mode Operation
- Adjustable Undervoltage Lockout with Hysteresis
- Pulse Skipping at Light Loads
Applications
- Distributed power supplies
- Notebooks, digital cameras, and other portable devices
- Offline power supplies
- Set-top boxes
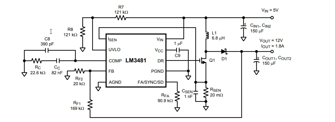
Typical Application
Yayınlandı: 2014-02-27
| Güncellenmiş: 2023-12-19
