Texas Instruments LM73605/LM73606 Step-Down Voltage Converters
Texas Instruments LM73605/LM73606 Step-Down Voltage Converters are capable of driving up to 5A (LM73605) or 6A (LM73606) of load current from a supply voltage ranging from 3.5V to 36V. These devices provide exceptional efficiency and output accuracy in a very small solution size. Peak current-mode control is employed. Features include adjustable switching frequency, synchronization to an external clock, FPWM option, power-good flag, and precision enable. Additional features include adjustable soft start and tracking which provides both flexible and easy-to-use solutions for a wide range of applications. Automatic frequency foldback at light load and optional external bias improve efficiency over the entire load range. These devices require few external components and have a pinout designed for a simple PCB layout with optimal EMI and thermal performance. The LM7360x-Q1 devices are AEC-Q100 qualified for automotive applications.Features
- Synchronous rectification
- Wettable flanks QFN package (WQFN)
- Low quiescent current
- 0.8µA in shutdown (typical)
- 15µA in active mode with no load (typical)
- Wide voltage conversion range
- tON_MIN = 60ns (typical)
- tOFF_MIN = 70ns (typical)
- Low MOSFET ON-resistance
- RDS_ON_HS = 53mΩ (typical)
- RDS_ON_LS = 31mΩ (typical)
- External bias input to improve efficiency
- Pin-selectable auto mode or forced PWM operation
- 350kHz to 2.2MHz adjustable frequency range
- Synchronizable to an external clock
- Internal compensation
- Power-Good flag
- Precision enable to program system UVLO
- Flexible soft-start features
- Start-up into pre-biased load
- Fixed or adjustable soft-start time
- Output voltage tracking
- Cycle-by-cycle current limiting
- Short-circuit protection with hiccup mode
- Thermal shutdown protection
Applications
- Industrial distributed power applications
- Telecommunications systems
- General-purpose wide VIN regulation
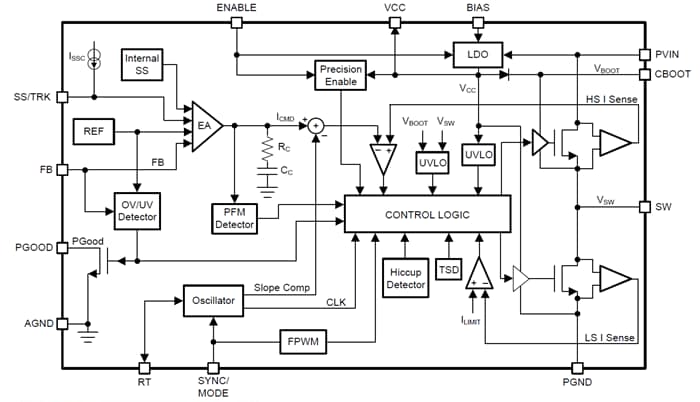
Functional Block Diagram
Yayınlandı: 2017-10-27
| Güncellenmiş: 2022-07-11
