Texas Instruments LMX1214 RF Buffer & Divider
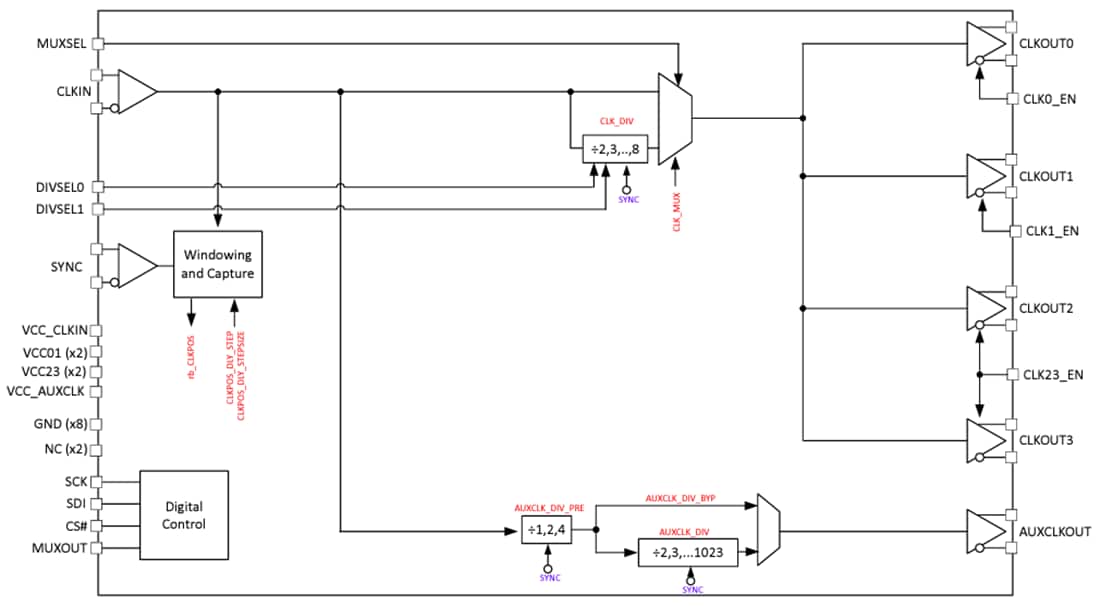
Texas Instruments LMX1214 RF Buffer and Divider features high output frequency, ultra-low noise floor, and very low skew clocks distribution. The device has four high-frequency output clocks and a lower-frequency auxiliary clock output. The Texas Instruments LMX1214 supports both buffer and divide modes for high-frequency clocks. This device can distribute the multichannel, low skew, ultra-low noise local oscillator signals to multiple mixers.Features
- Clock buffer for 300MHz to 16GHz frequency
- Divider output frequency supported up to 6.4GHz
- Ultra-low noise
- Noise floor of -161dBc/Hz at 6GHz output
- 36fs additive jitter (100Hz to fCLK) at 6GHz output
- 5fs additive jitter (100Hz - 100MHz)
- Four high-frequency clocks output
- With shared divider by 1 (Bypass), 2, 3, 4, 5, 6, 7, and 8
- 1ps typical output to output skew
- Support pin mode options for outputs enable and divider /2, /3, and /4 values set
- AUXCLK output
- On separate divide bank
- 1, 2, 4 pre-divider
- 1 (bypass), 2, …, 1023 post divider
- Eight programmable output power levels
- SYNC feature to all divides
- 2.5V operating voltage
- -40°C to +85°C operating temperature
Applications
- Test and Measurement
- Oscilloscope
- Wireless equipment testers
- Wideband digitizers
- General Purpose
- Data converter clocking
- Clock buffer distribution/division
- Aerospace and Defense
- Radar
- Electronic warfare
- Seeker Front end
- Munitions
- Phase array antenna/beam forming
Functional Block Diagram
Yayınlandı: 2024-03-15
| Güncellenmiş: 2024-03-21
